HOME   LIST
‹–   –›

Flux Rope in 2024

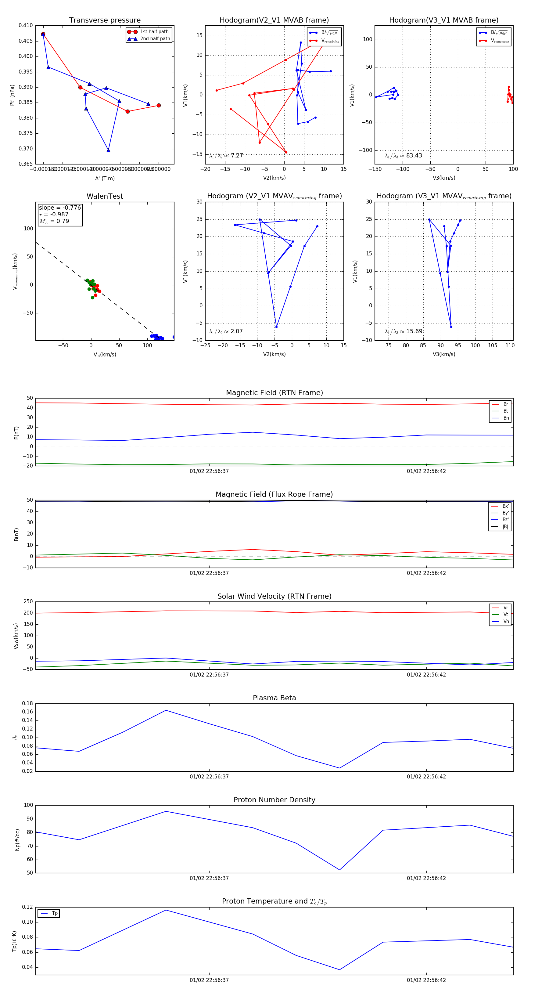
Flux Rope Event 2024-01-02 22:56:33 ~ 2024-01-02 22:56:44 (12 seconds)


plot