HOME   LIST
‹–   –›

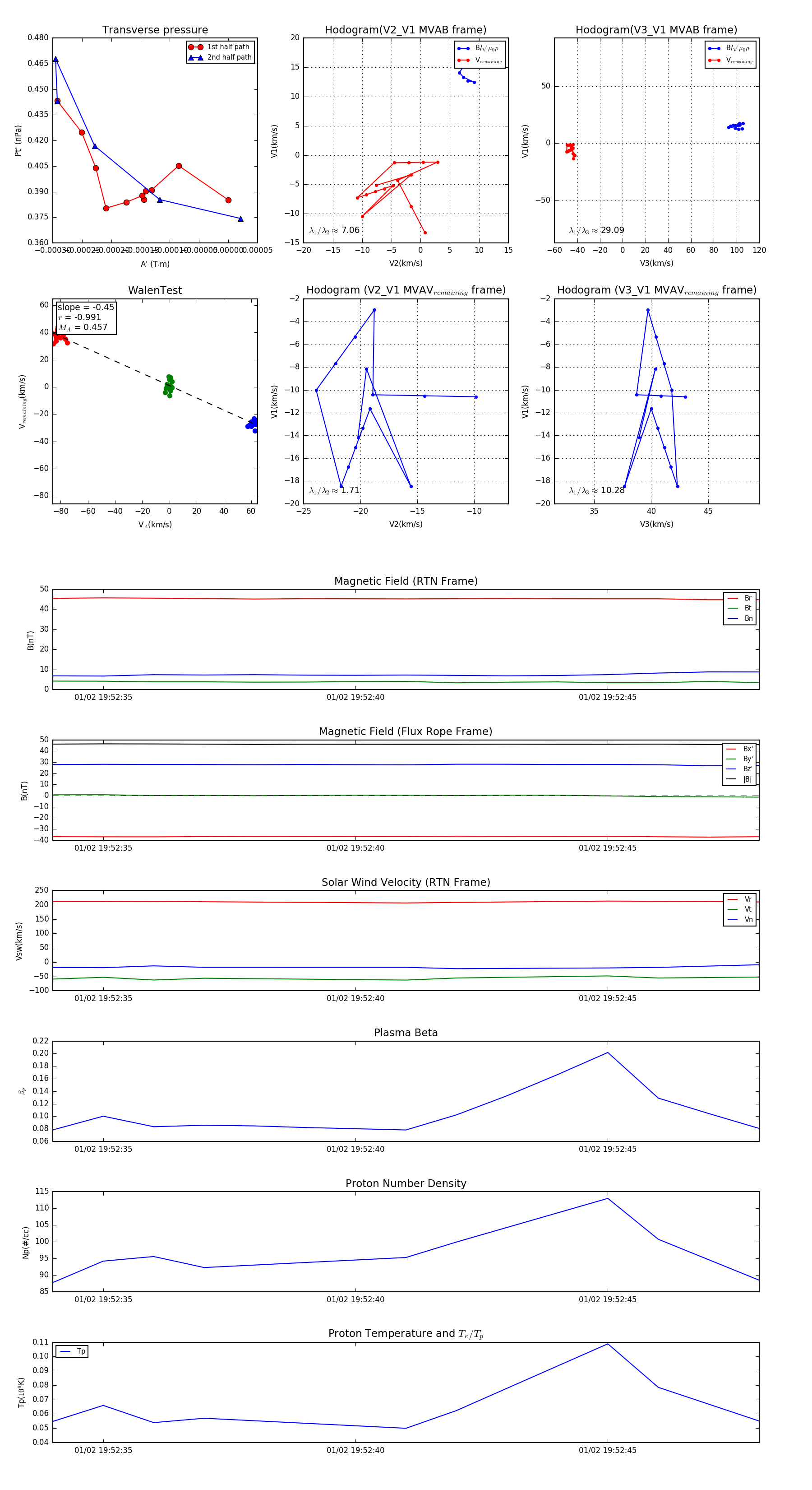
Flux Rope in 2024

Flux Rope Event 2024-01-02 19:52:34 ~ 2024-01-02 19:52:48 (15 seconds)


plot