HOME   LIST
‹–   –›

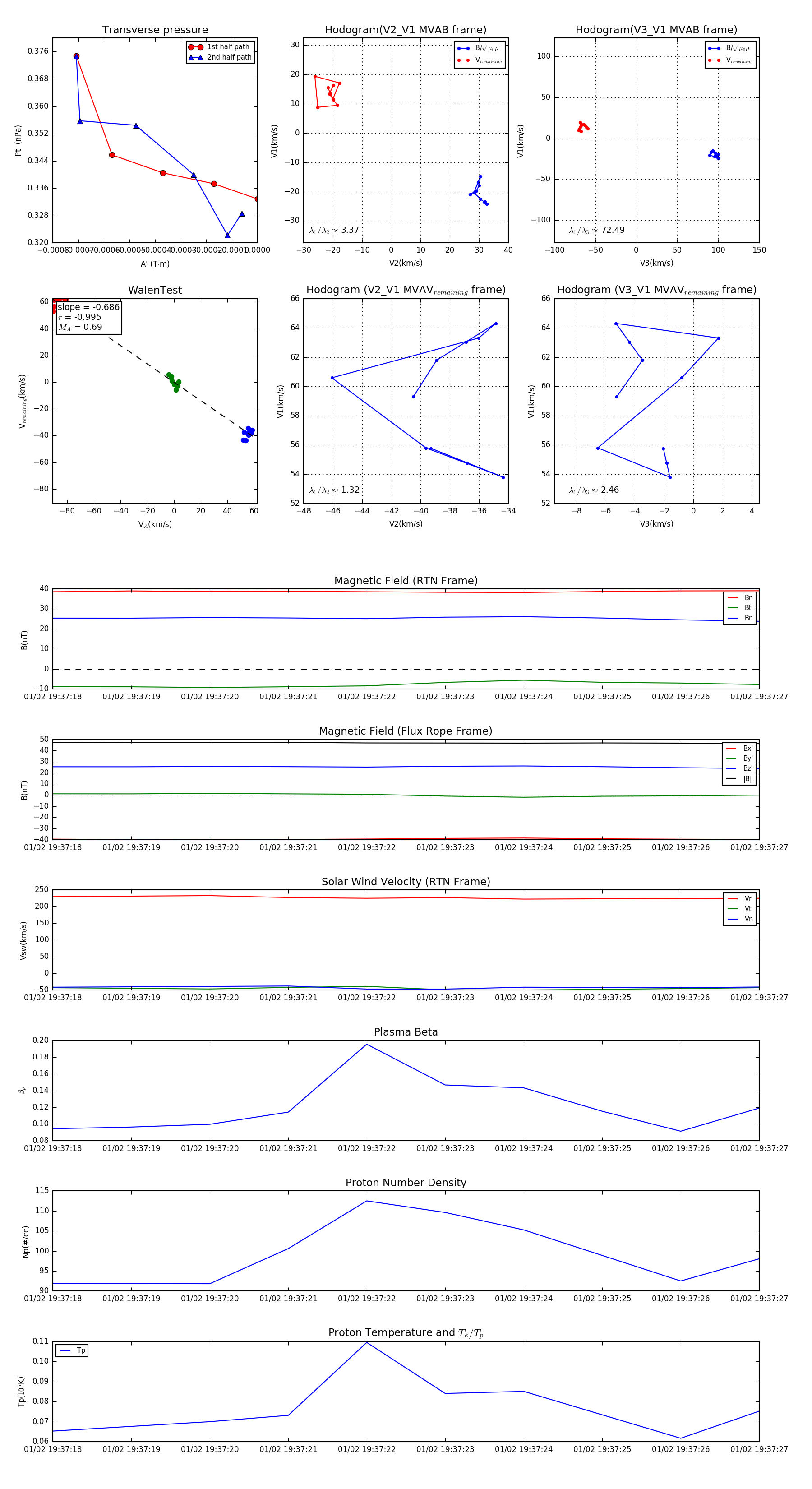
Flux Rope in 2024

Flux Rope Event 2024-01-02 19:37:18 ~ 2024-01-02 19:37:27 (10 seconds)


plot