HOME   LIST
‹–   –›

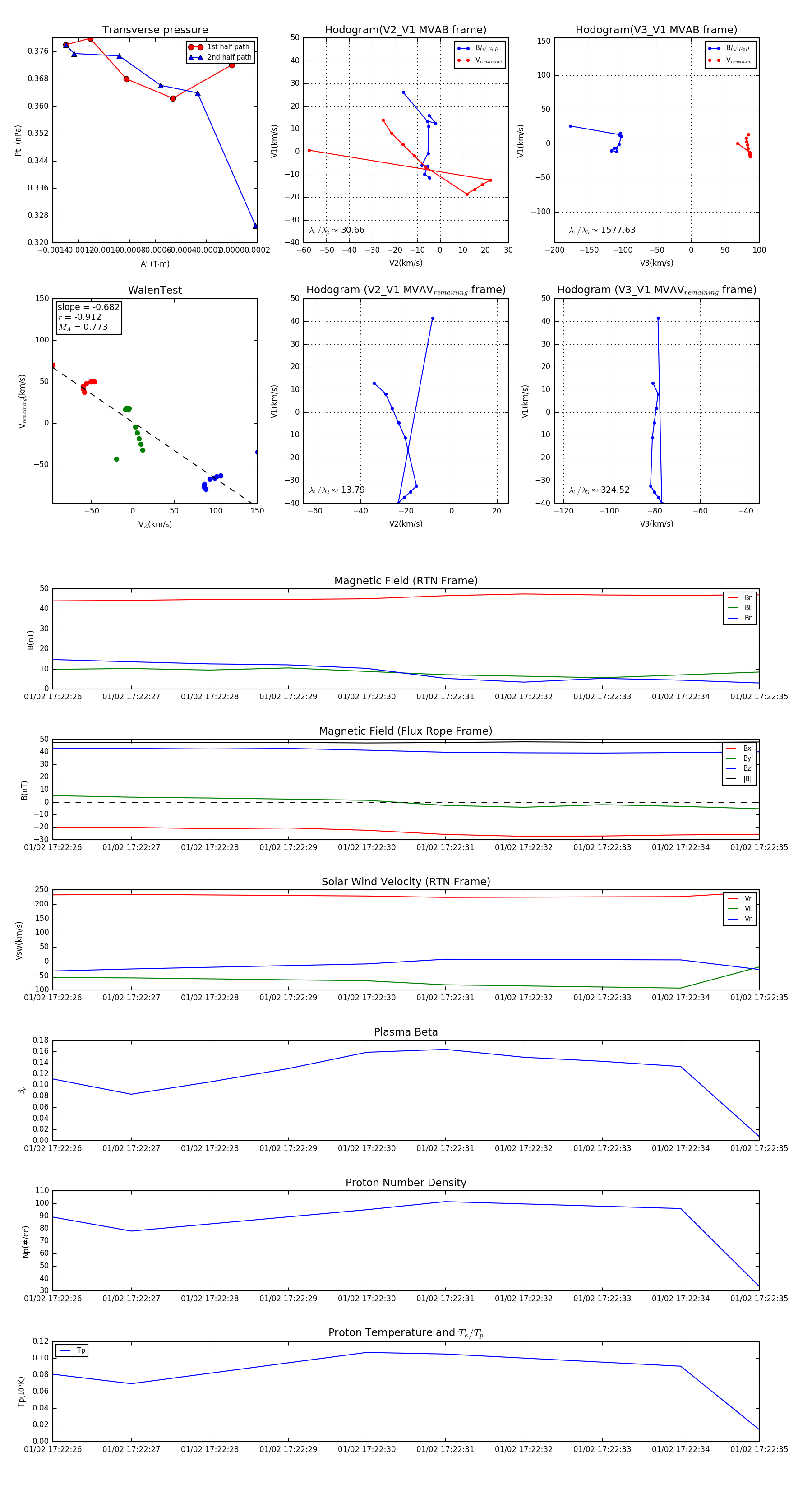
Flux Rope in 2024

Flux Rope Event 2024-01-02 17:22:26 ~ 2024-01-02 17:22:35 (10 seconds)


plot