HOME   LIST
‹–   –›

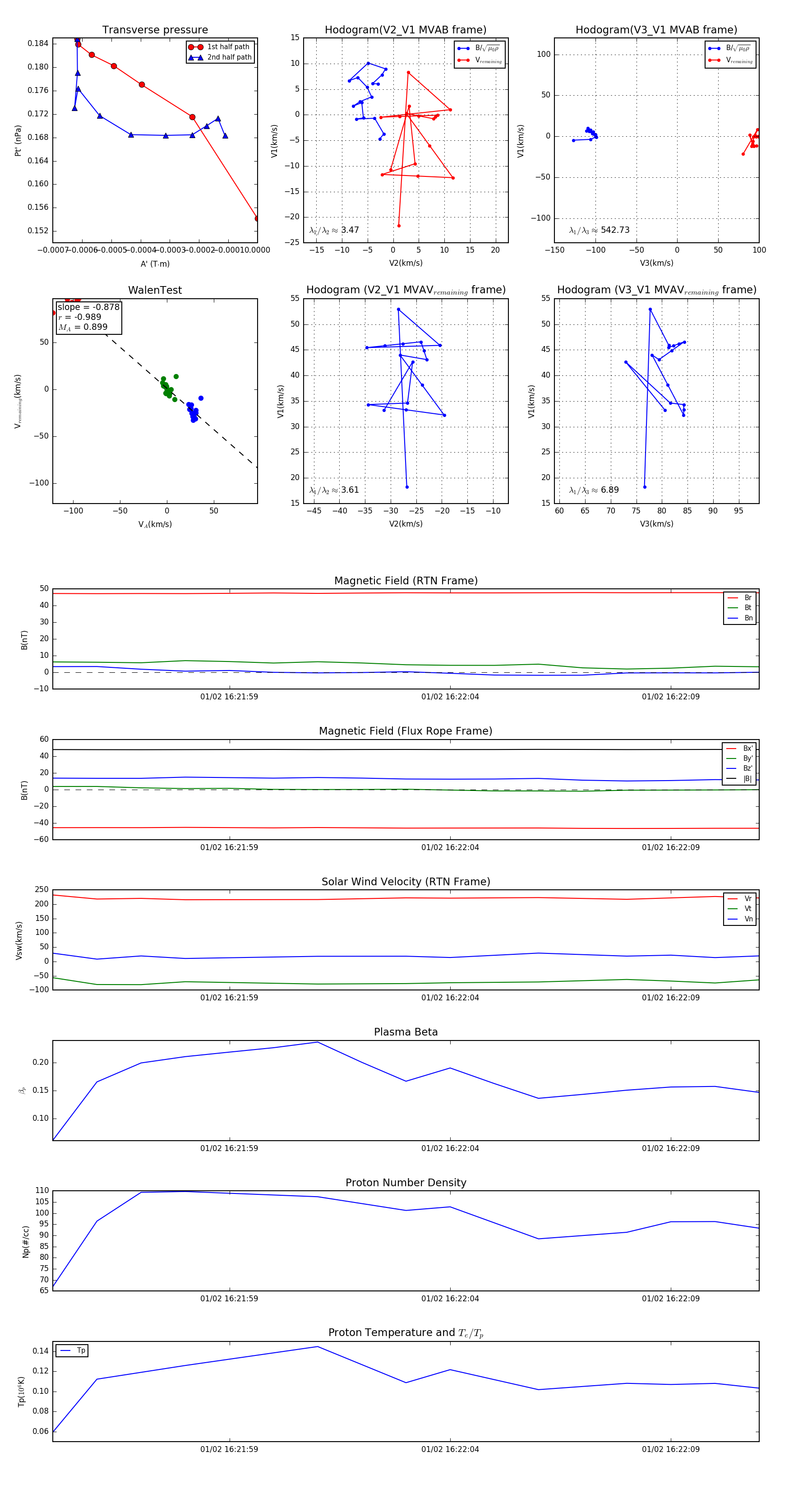
Flux Rope in 2024

Flux Rope Event 2024-01-02 16:21:55 ~ 2024-01-02 16:22:11 (17 seconds)


plot