HOME   LIST
‹–   –›

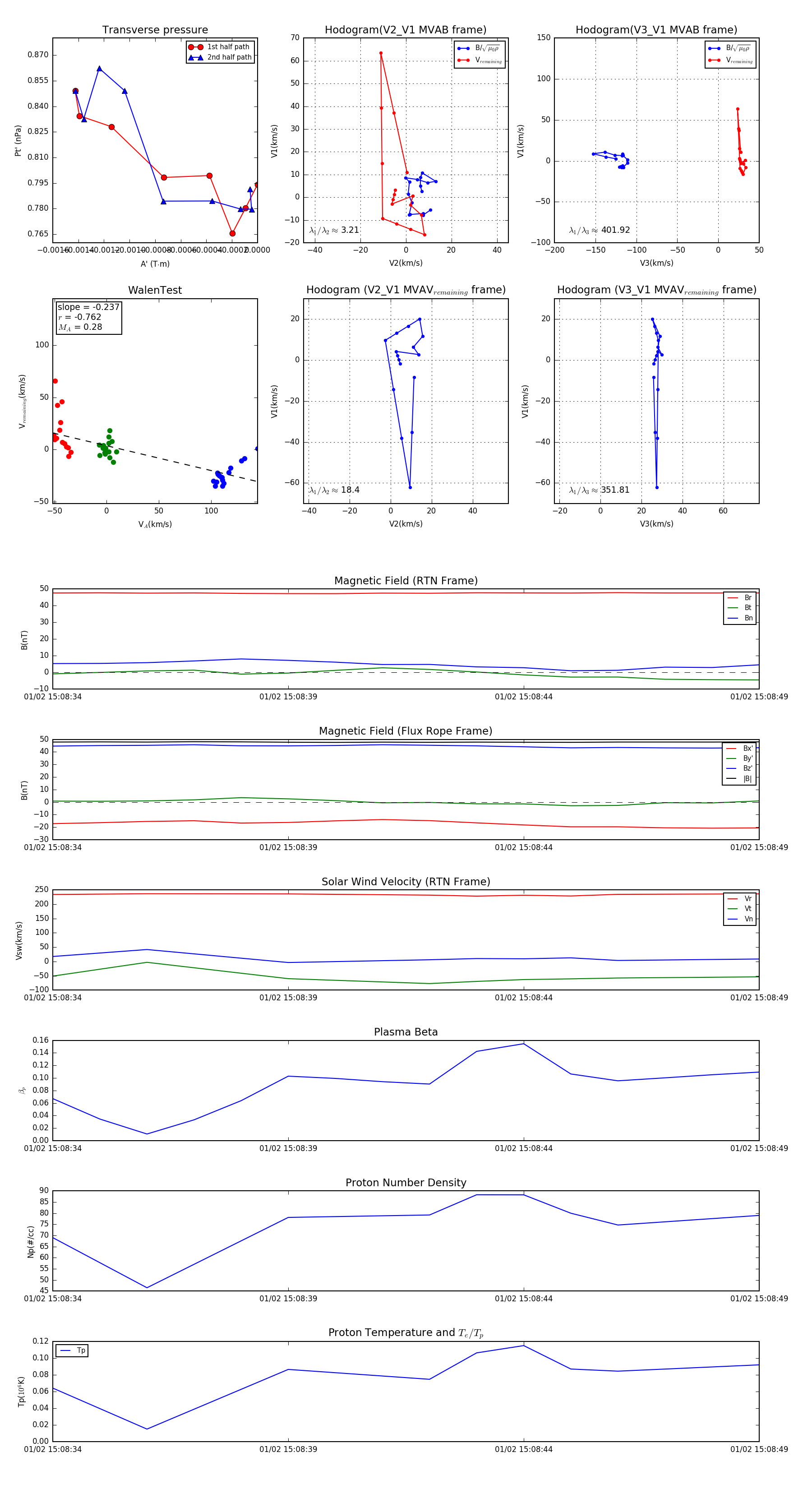
Flux Rope in 2024

Flux Rope Event 2024-01-02 15:08:34 ~ 2024-01-02 15:08:49 (16 seconds)


plot