HOME   LIST
‹–   –›

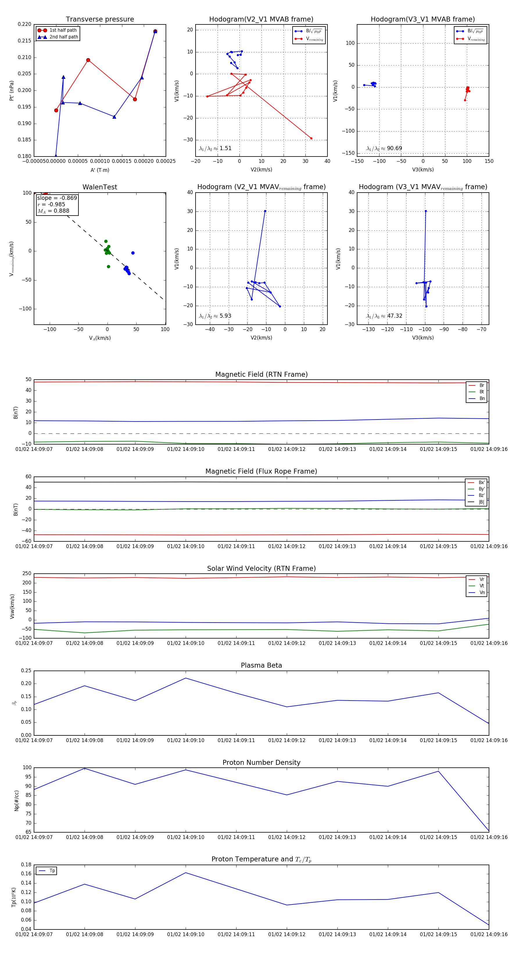
Flux Rope in 2024

Flux Rope Event 2024-01-02 14:09:07 ~ 2024-01-02 14:09:16 (10 seconds)


plot