HOME   LIST
‹–   –›

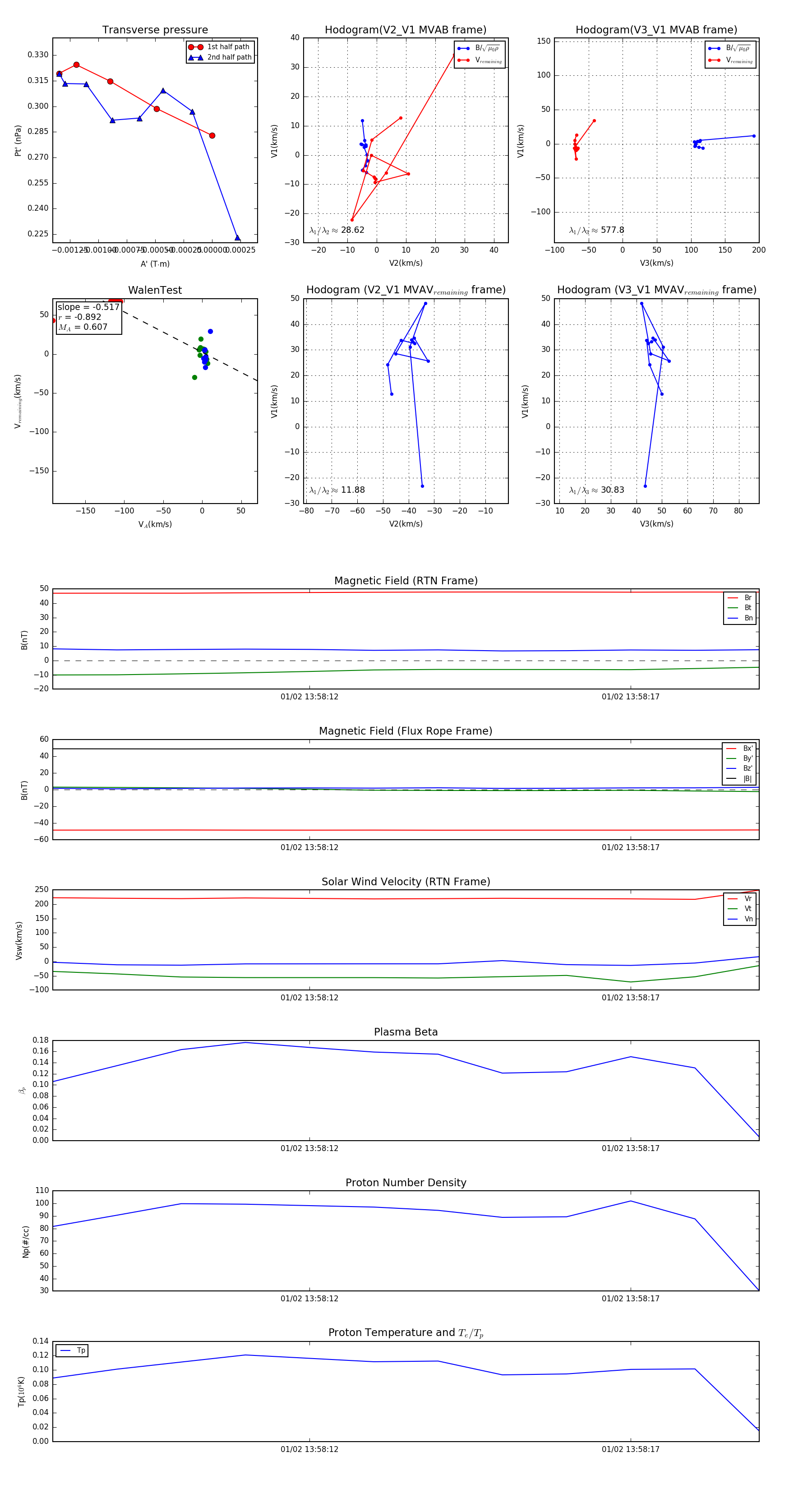
Flux Rope in 2024

Flux Rope Event 2024-01-02 13:58:08 ~ 2024-01-02 13:58:19 (12 seconds)


plot