HOME   LIST
‹–   –›

Flux Rope in 2024

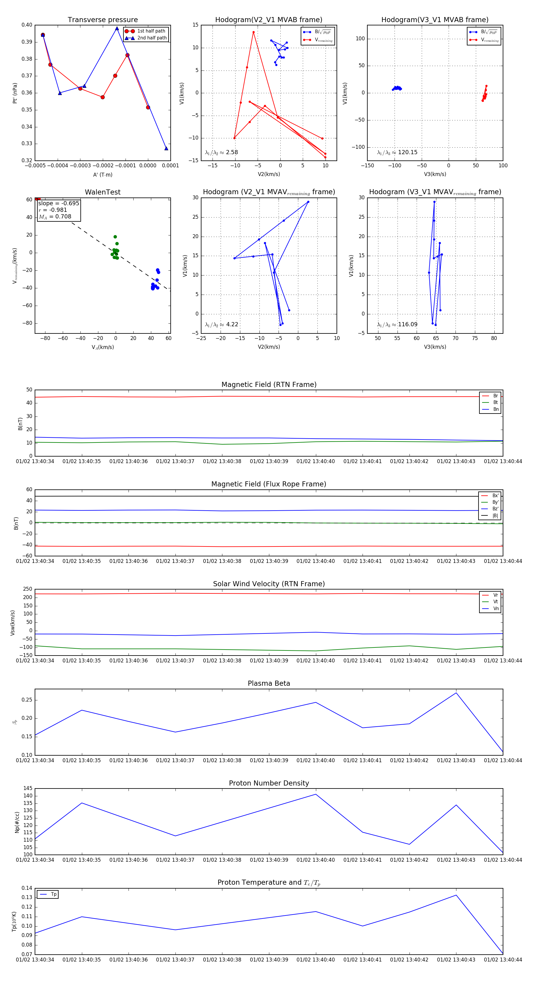
Flux Rope Event 2024-01-02 13:40:34 ~ 2024-01-02 13:40:44 (11 seconds)


plot