HOME   LIST
‹–   –›

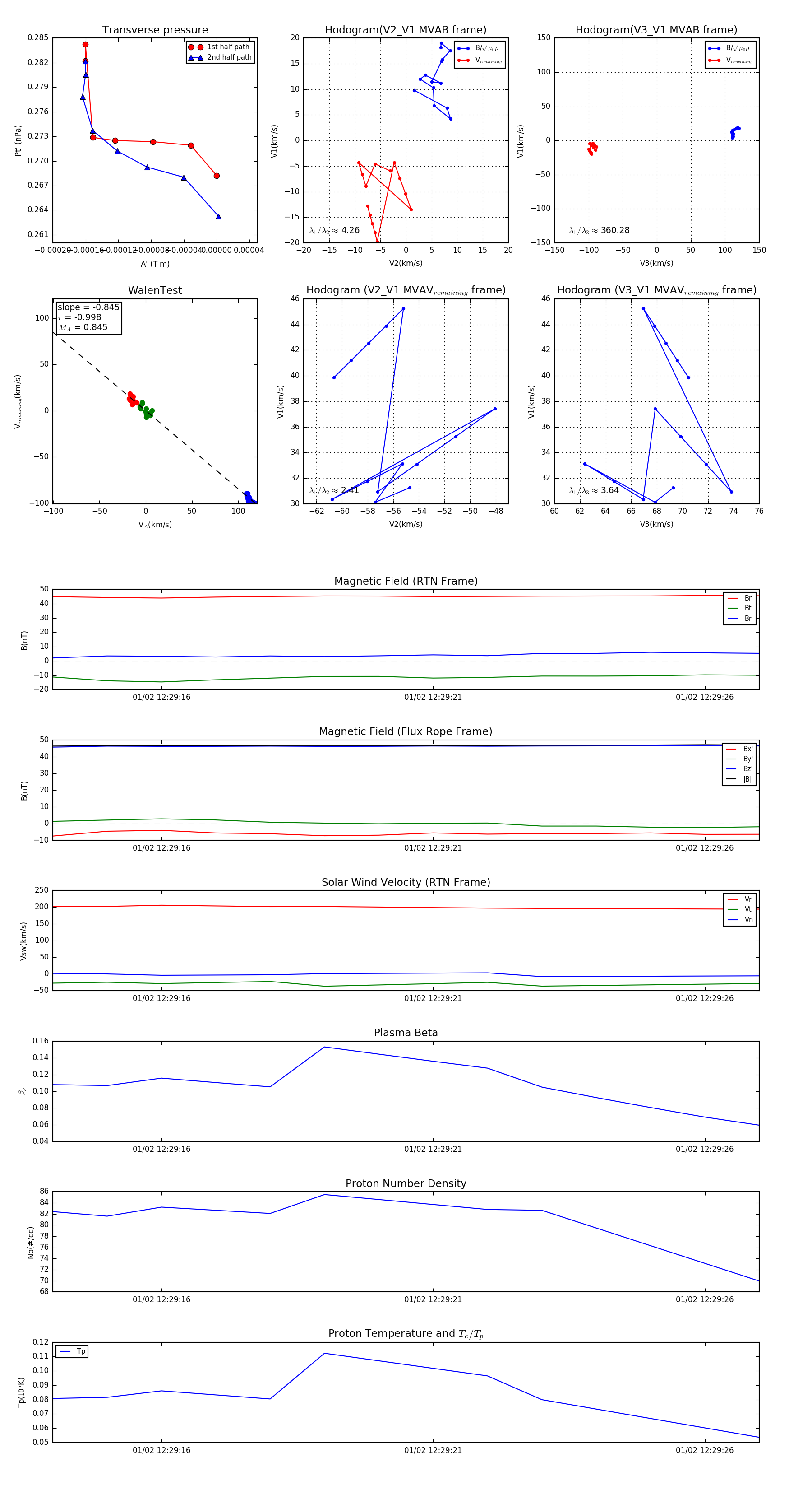
Flux Rope in 2024

Flux Rope Event 2024-01-02 12:29:14 ~ 2024-01-02 12:29:27 (14 seconds)


plot