HOME   LIST
‹–   –›

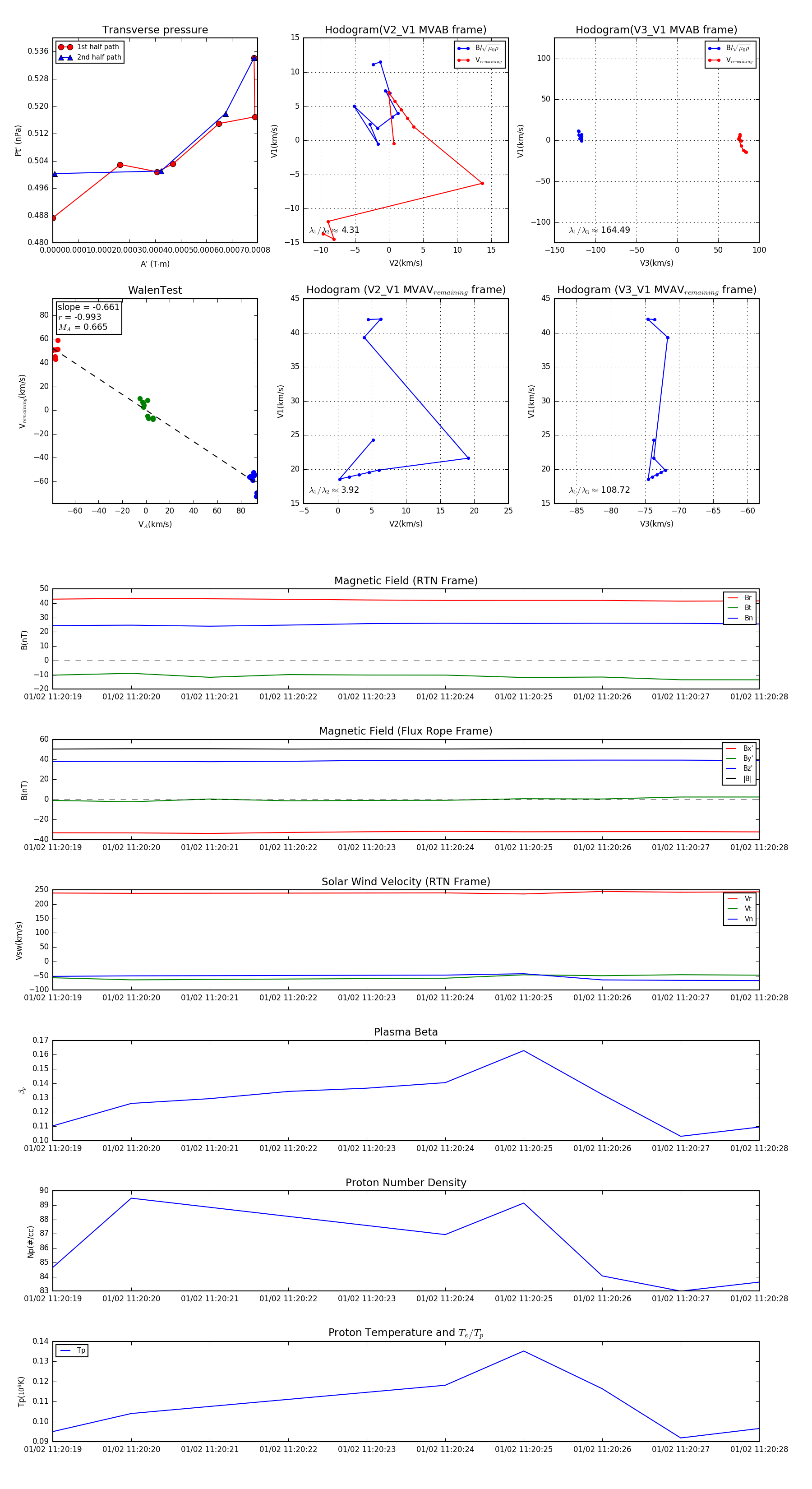
Flux Rope in 2024

Flux Rope Event 2024-01-02 11:20:19 ~ 2024-01-02 11:20:28 (10 seconds)


plot