HOME   LIST
‹–   –›

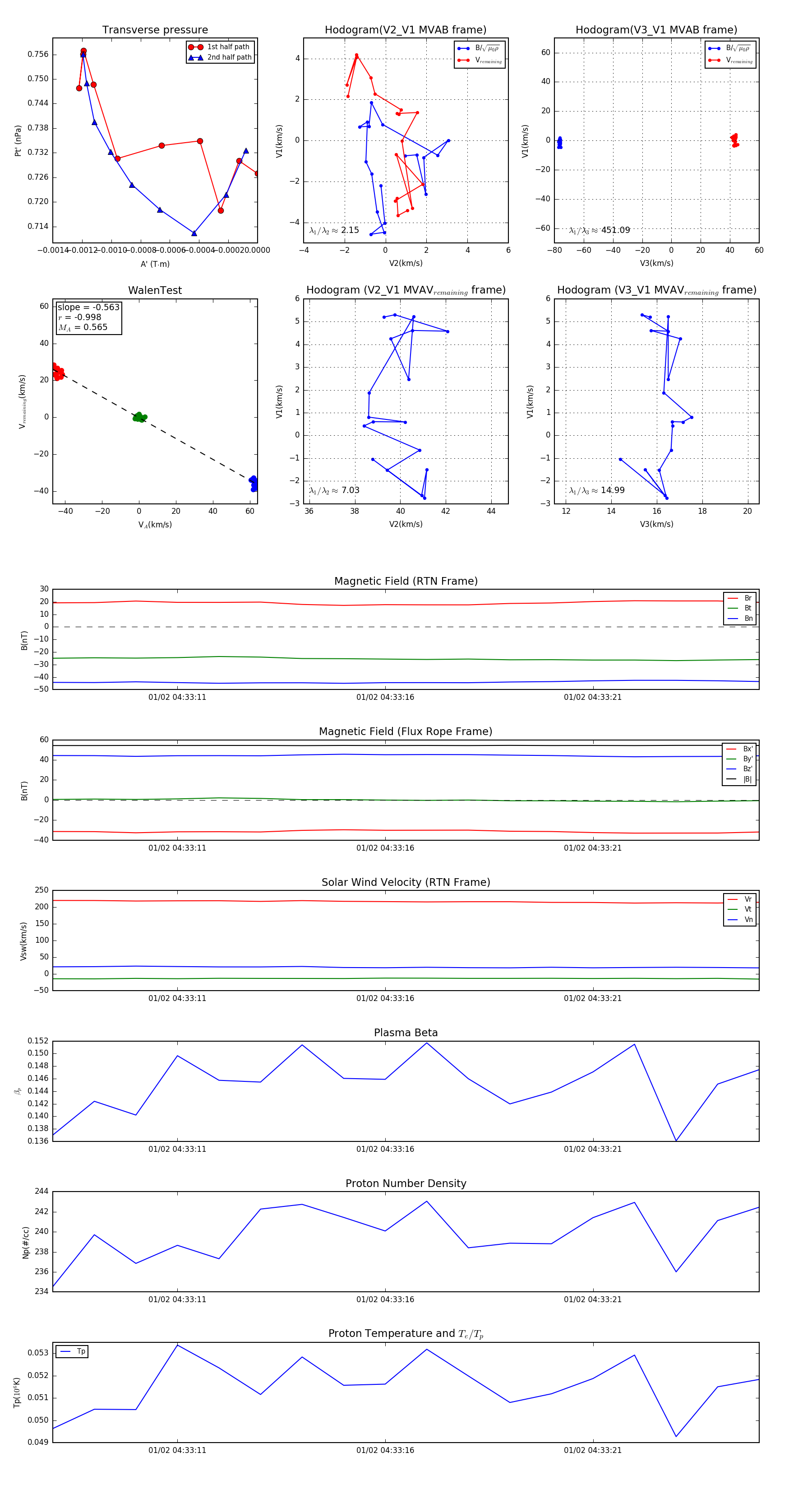
Flux Rope in 2024

Flux Rope Event 2024-01-02 04:33:08 ~ 2024-01-02 04:33:25 (18 seconds)


plot