HOME   LIST
‹–   –›

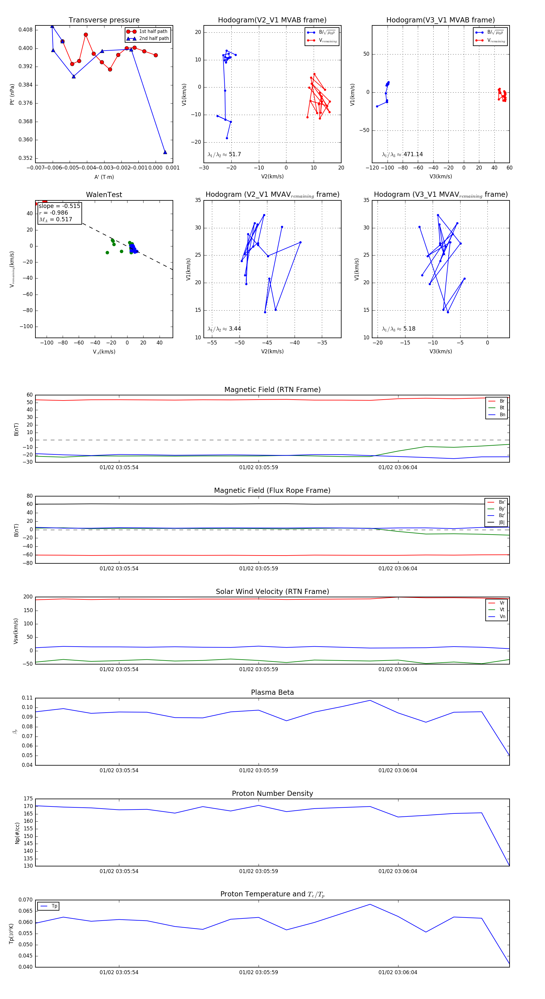
Flux Rope in 2024

Flux Rope Event 2024-01-02 03:05:51 ~ 2024-01-02 03:06:08 (18 seconds)


plot