HOME   LIST
‹–   –›

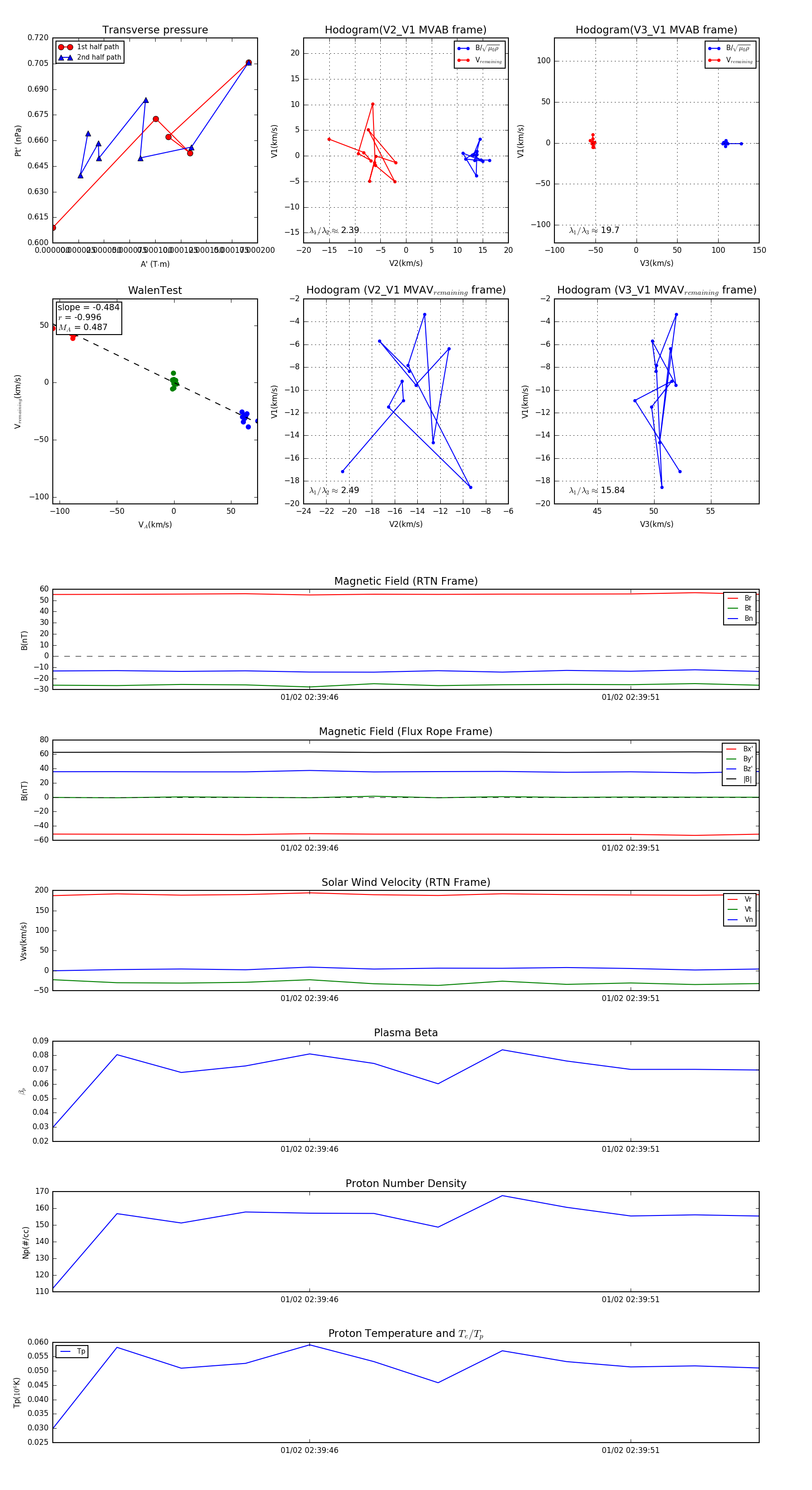
Flux Rope in 2024

Flux Rope Event 2024-01-02 02:39:42 ~ 2024-01-02 02:39:53 (12 seconds)


plot