HOME   LIST
‹–   –›

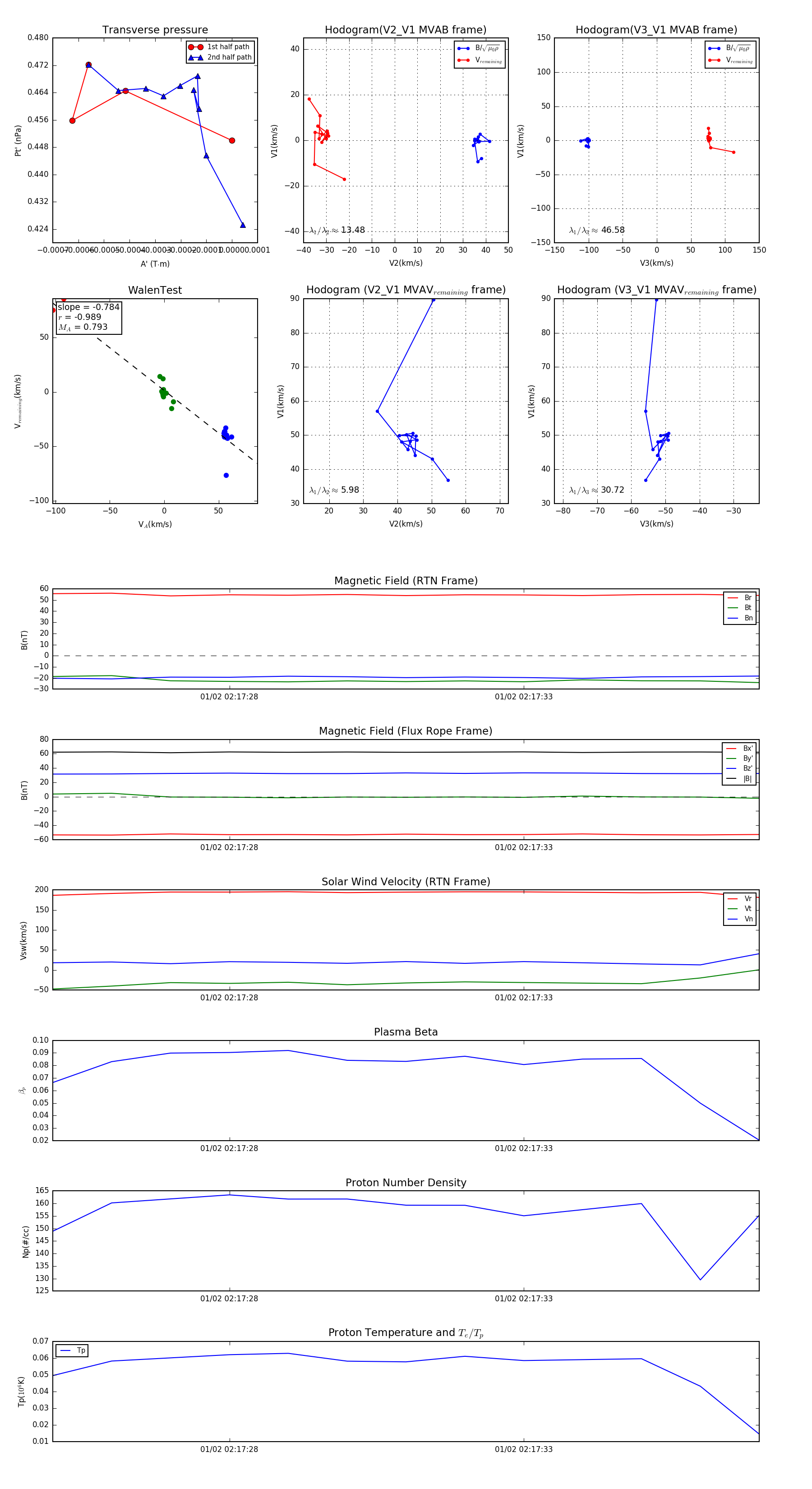
Flux Rope in 2024

Flux Rope Event 2024-01-02 02:17:25 ~ 2024-01-02 02:17:37 (13 seconds)


plot