HOME   LIST
‹–   –›

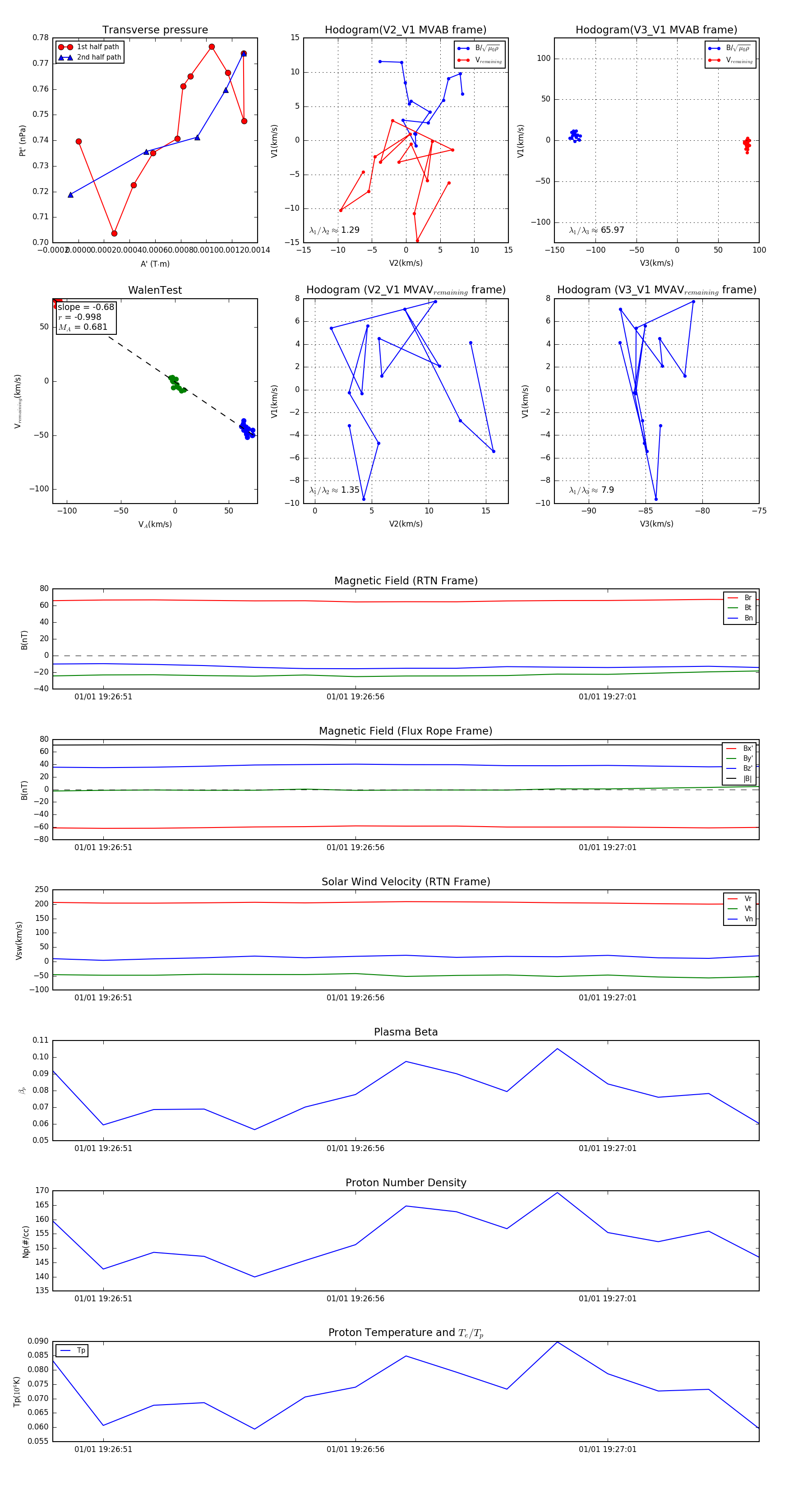
Flux Rope in 2024

Flux Rope Event 2024-01-01 19:26:50 ~ 2024-01-01 19:27:04 (15 seconds)


plot