HOME   LIST
‹–   –›

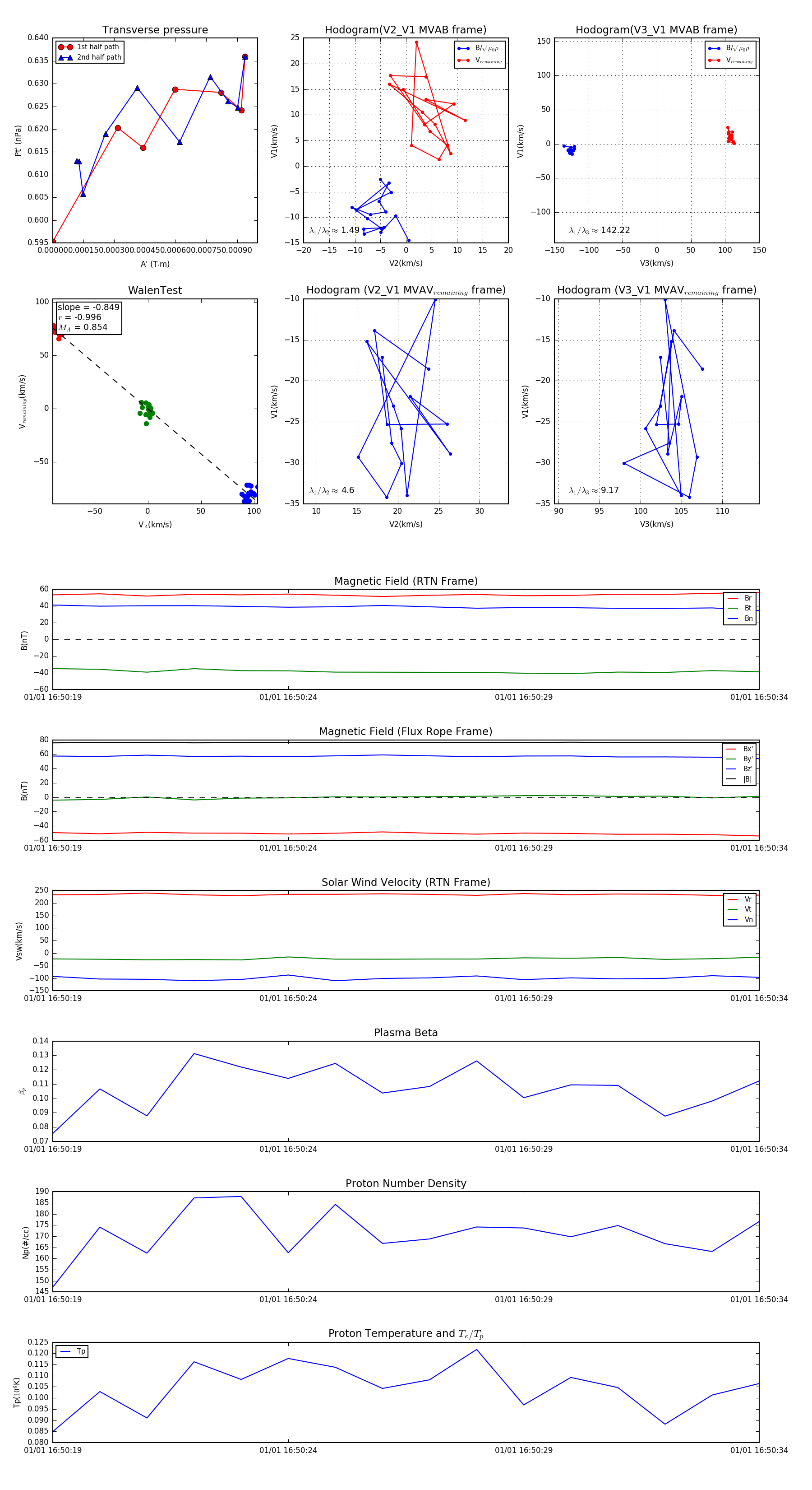
Flux Rope in 2024

Flux Rope Event 2024-01-01 16:50:19 ~ 2024-01-01 16:50:34 (16 seconds)


plot