HOME   LIST
‹–   –›

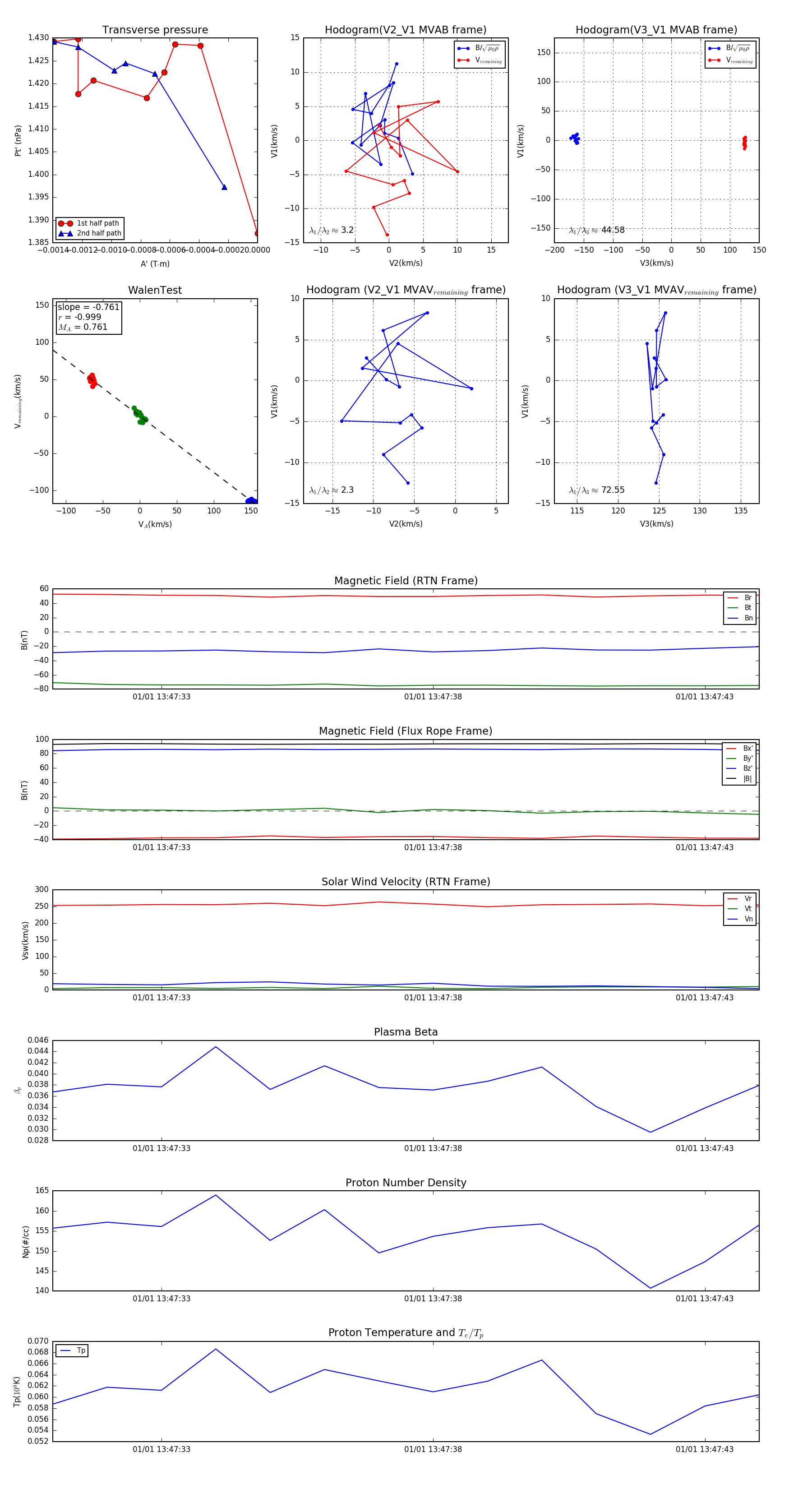
Flux Rope in 2024

Flux Rope Event 2024-01-01 13:47:31 ~ 2024-01-01 13:47:44 (14 seconds)


plot