HOME   LIST
‹–   –›

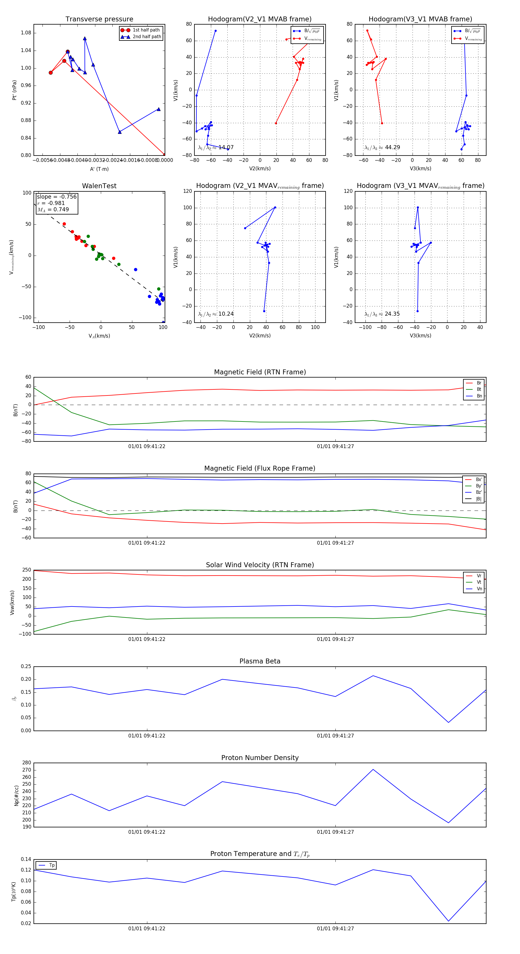
Flux Rope in 2024

Flux Rope Event 2024-01-01 09:41:19 ~ 2024-01-01 09:41:31 (13 seconds)


plot