HOME   LIST
‹–   –›

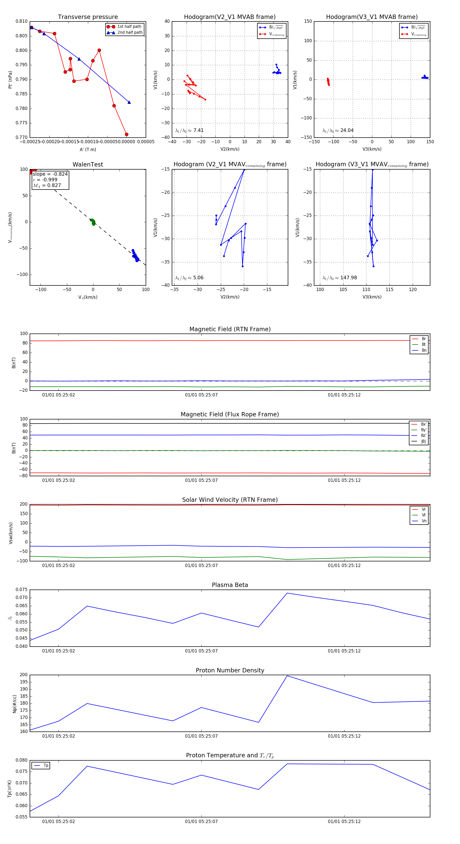
Flux Rope in 2024

Flux Rope Event 2024-01-01 05:25:01 ~ 2024-01-01 05:25:15 (15 seconds)


plot