HOME   LIST
‹–   –›

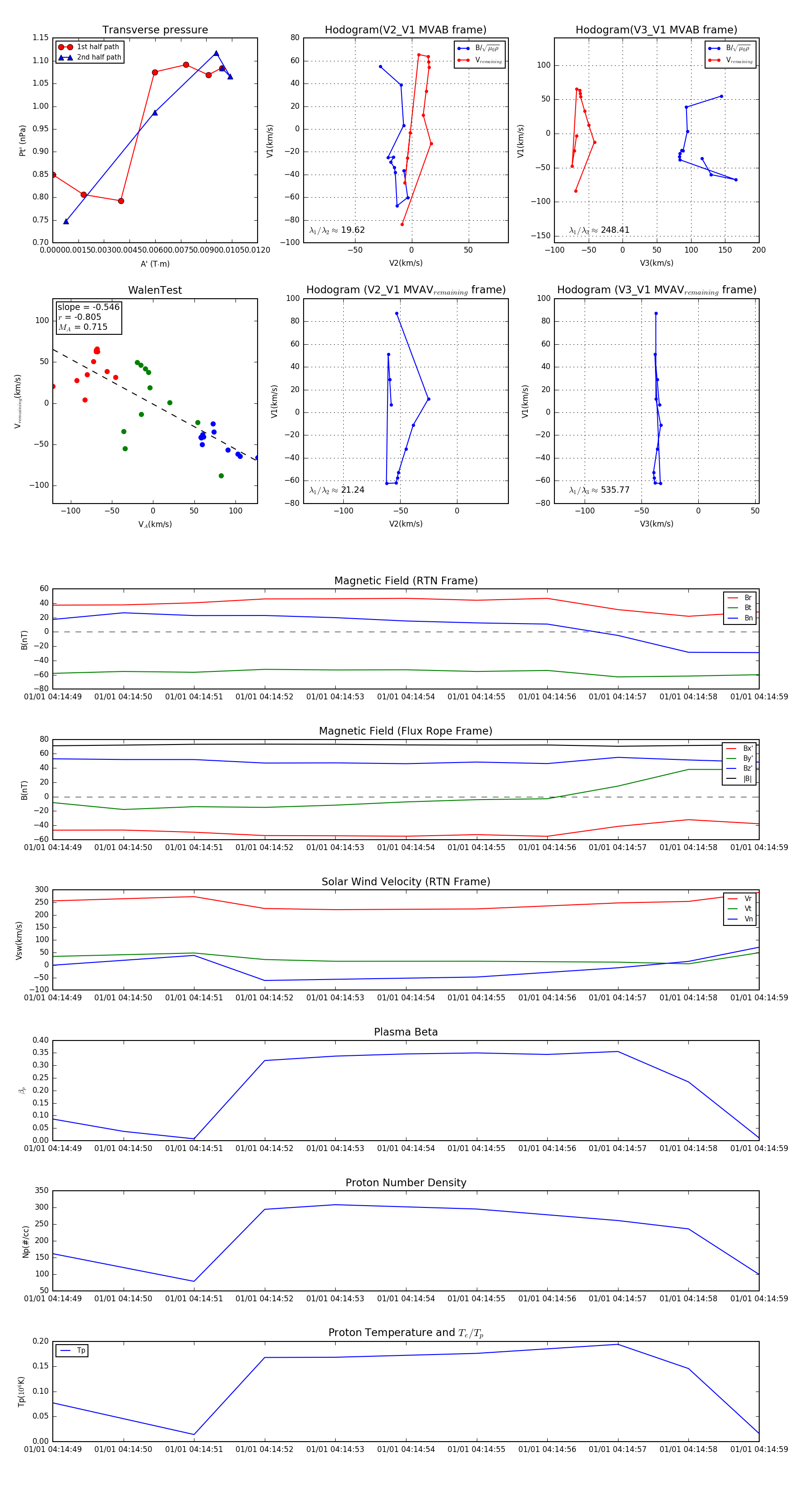
Flux Rope in 2024

Flux Rope Event 2024-01-01 04:14:49 ~ 2024-01-01 04:14:59 (11 seconds)


plot