HOME   LIST
‹–   –›

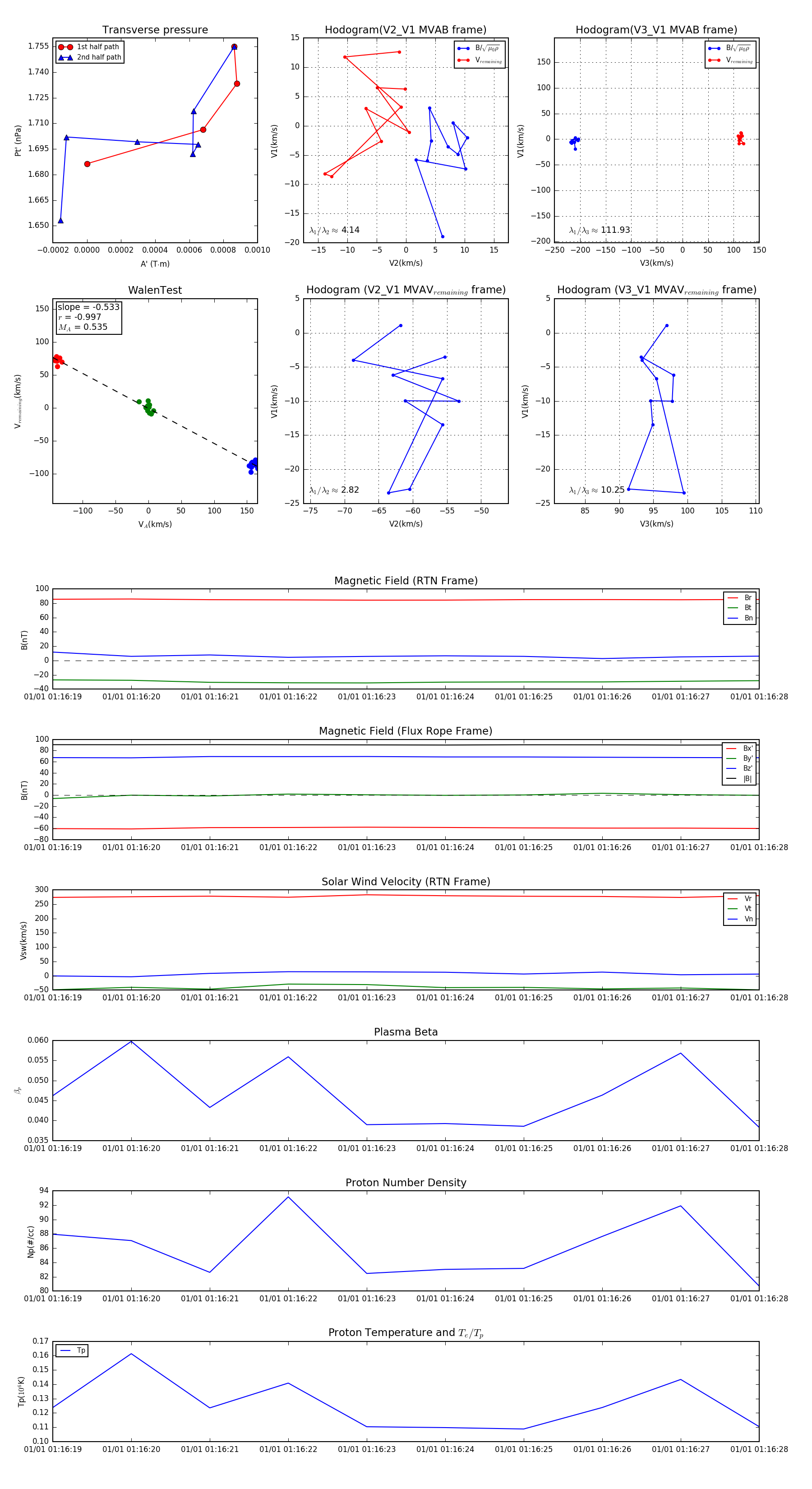
Flux Rope in 2024

Flux Rope Event 2024-01-01 01:16:19 ~ 2024-01-01 01:16:28 (10 seconds)


plot