HOME   LIST
‹–   –›

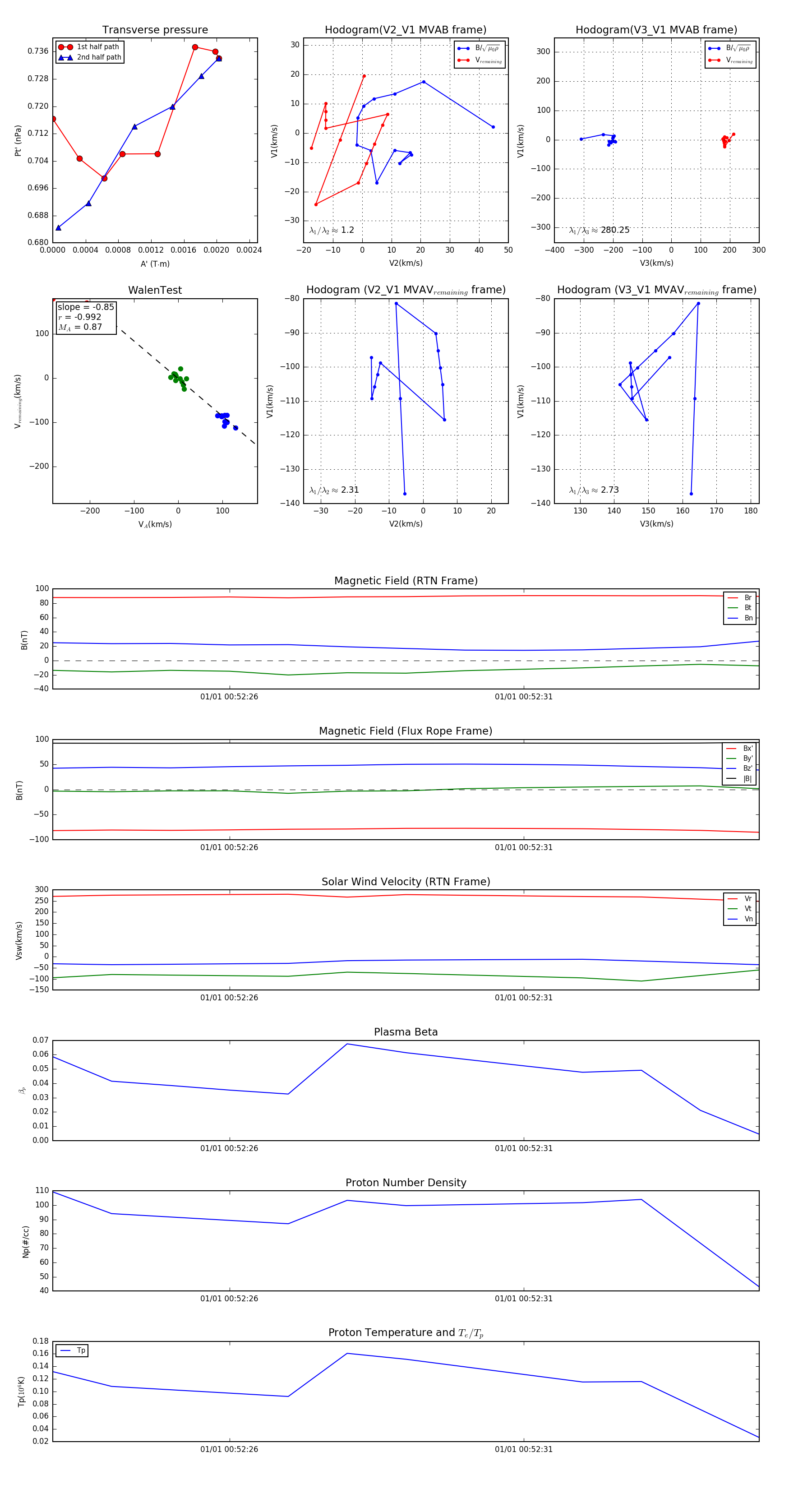
Flux Rope in 2024

Flux Rope Event 2024-01-01 00:52:23 ~ 2024-01-01 00:52:35 (13 seconds)


plot