HOME   LIST
‹–   –›

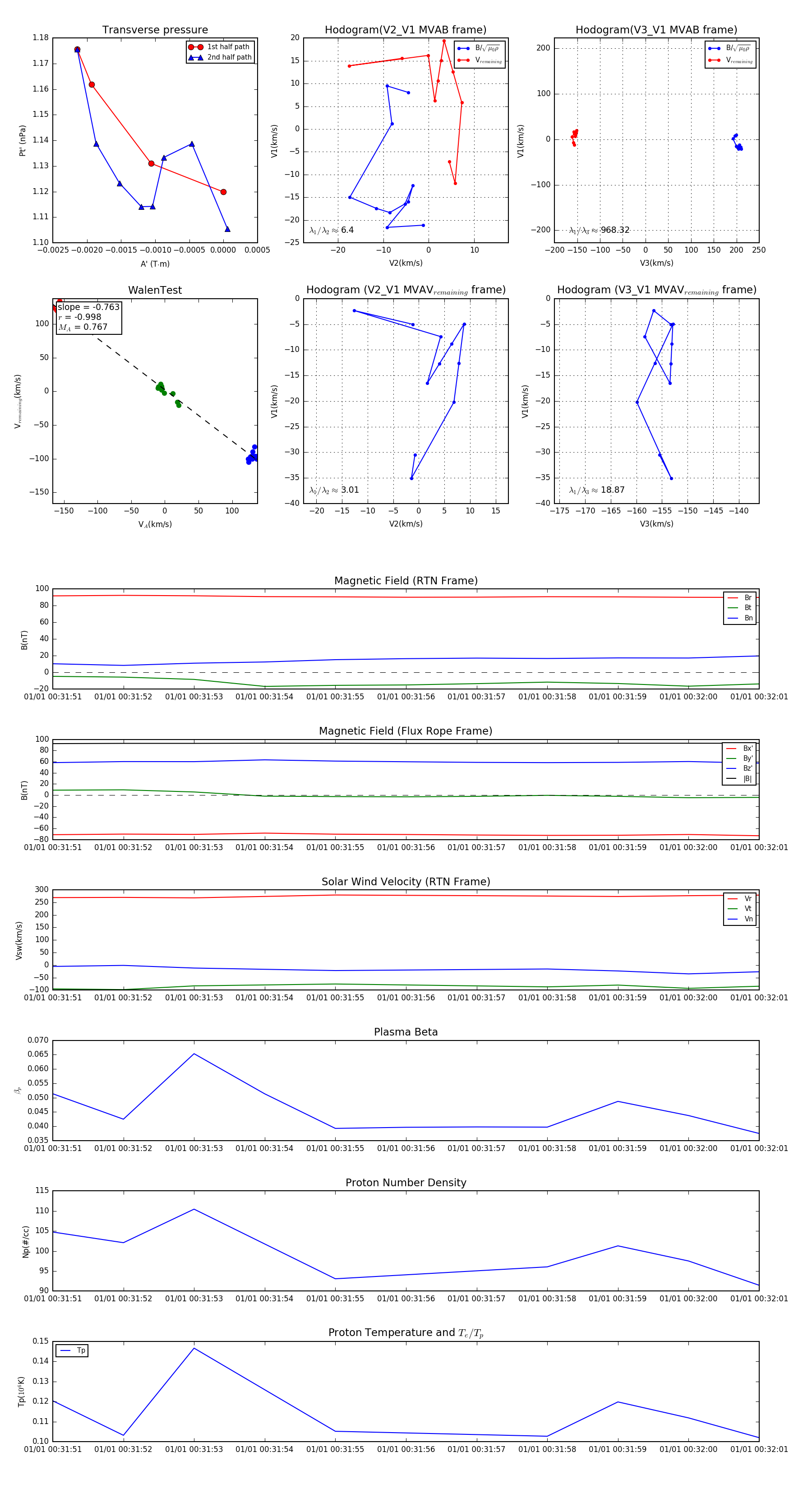
Flux Rope in 2024

Flux Rope Event 2024-01-01 00:31:51 ~ 2024-01-01 00:32:01 (11 seconds)


plot