HOME   LIST
‹–   –›

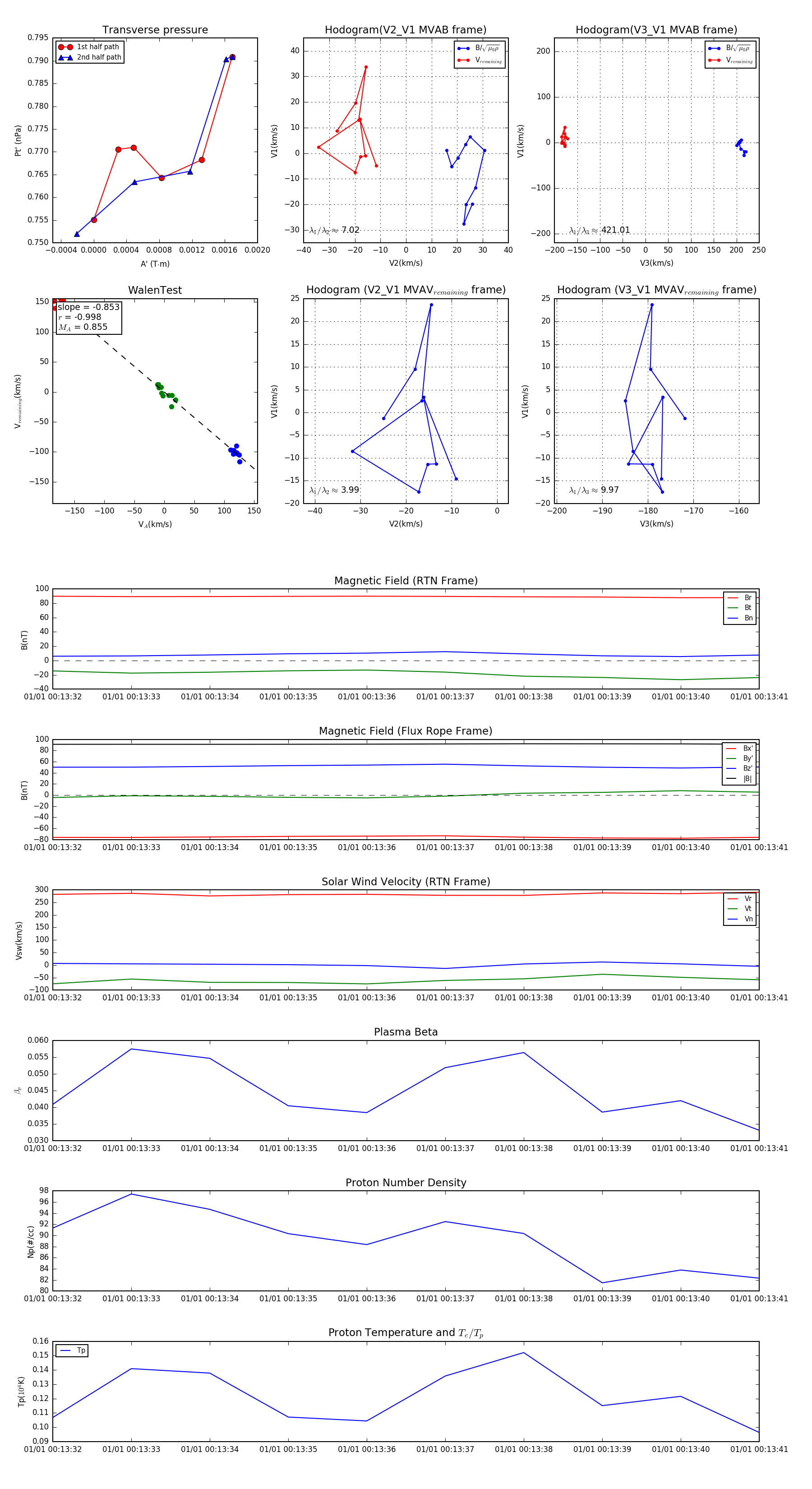
Flux Rope in 2024

Flux Rope Event 2024-01-01 00:13:32 ~ 2024-01-01 00:13:41 (10 seconds)


plot