HOME   LIST
‹–   –›

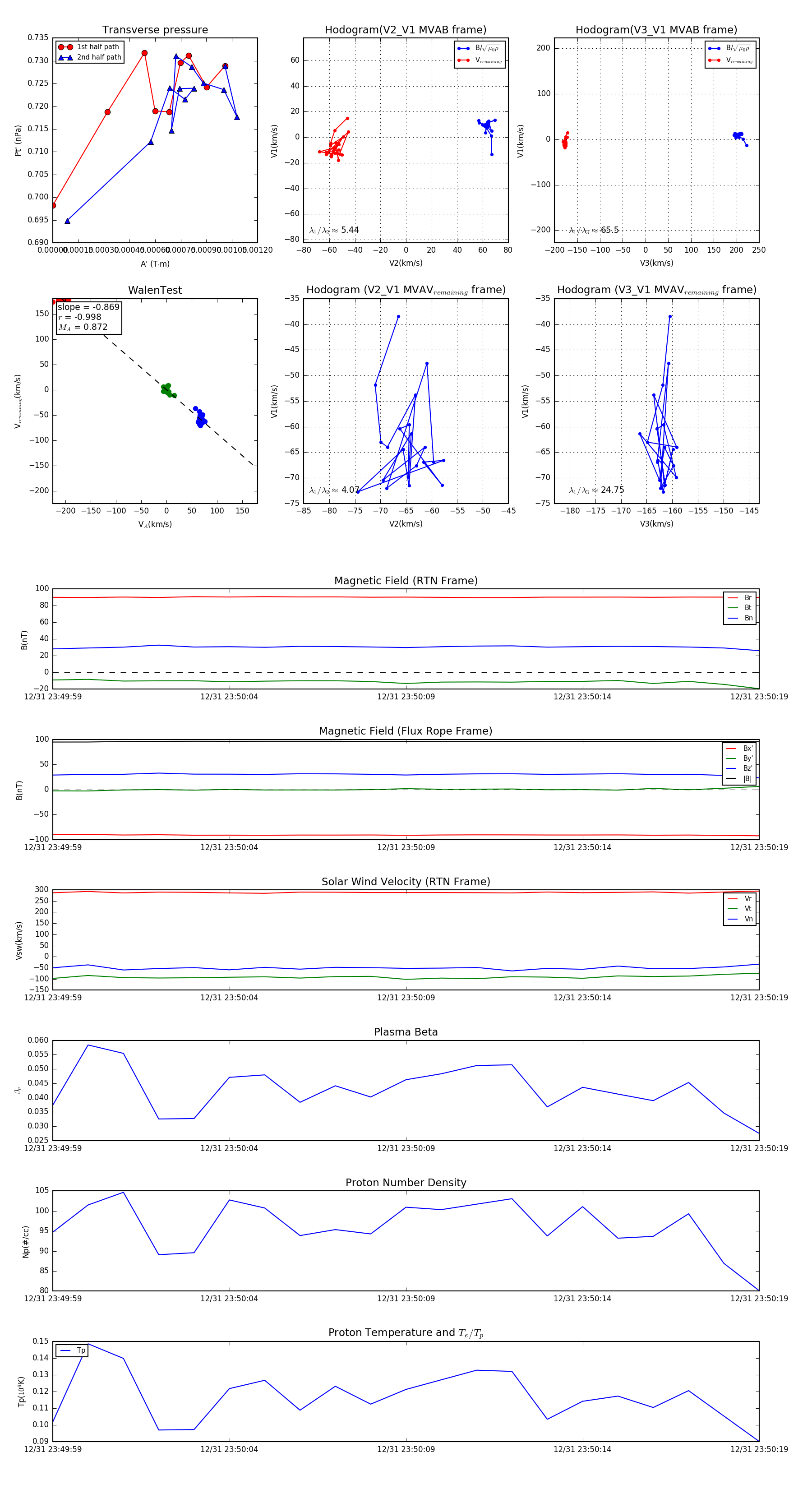
Flux Rope in 2023

Flux Rope Event 2023-12-31 23:49:59 ~ 2023-12-31 23:50:19 (21 seconds)


plot