HOME   LIST
‹–   –›

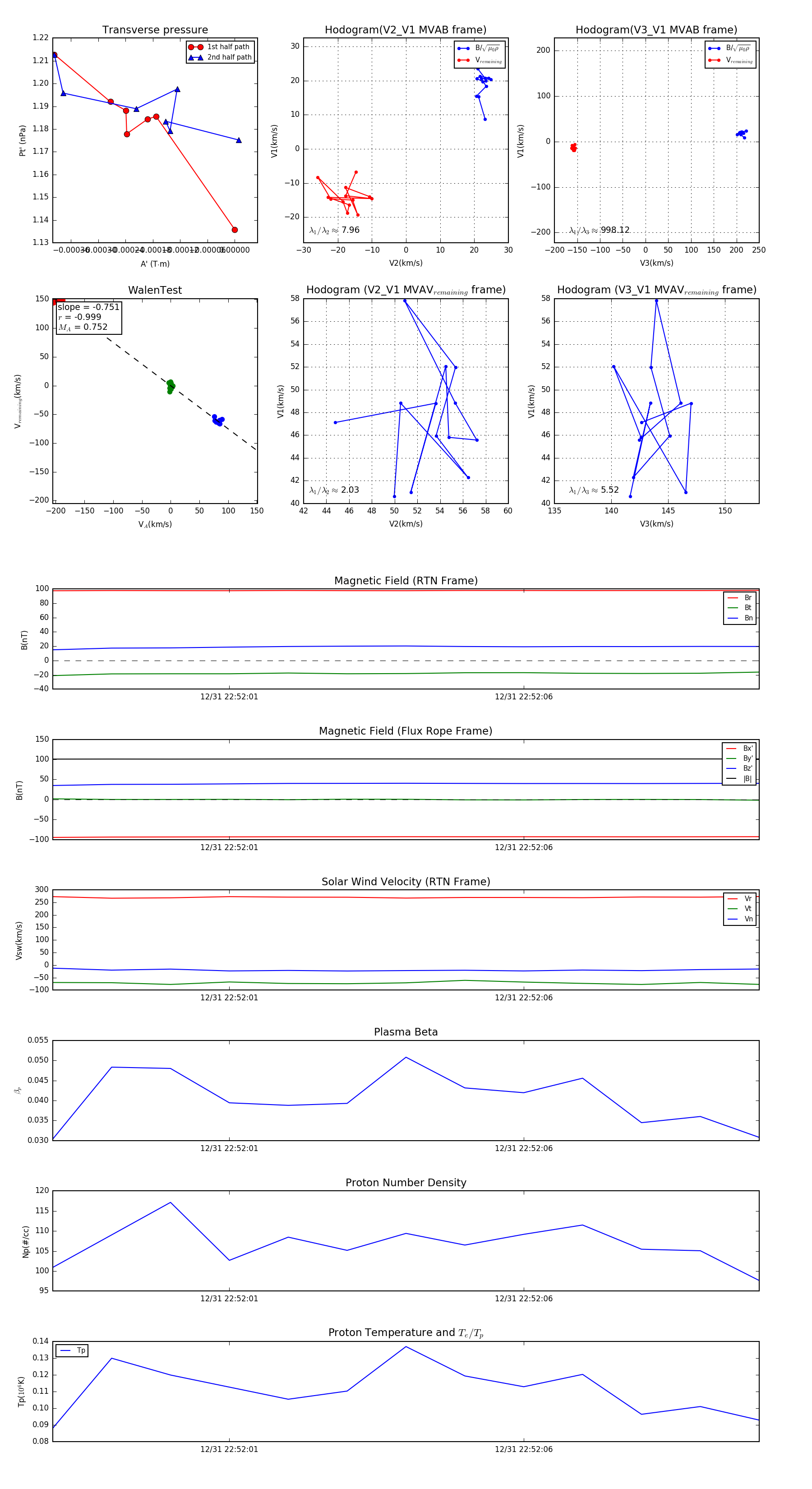
Flux Rope in 2023

Flux Rope Event 2023-12-31 22:51:58 ~ 2023-12-31 22:52:10 (13 seconds)


plot