HOME   LIST
‹–   –›

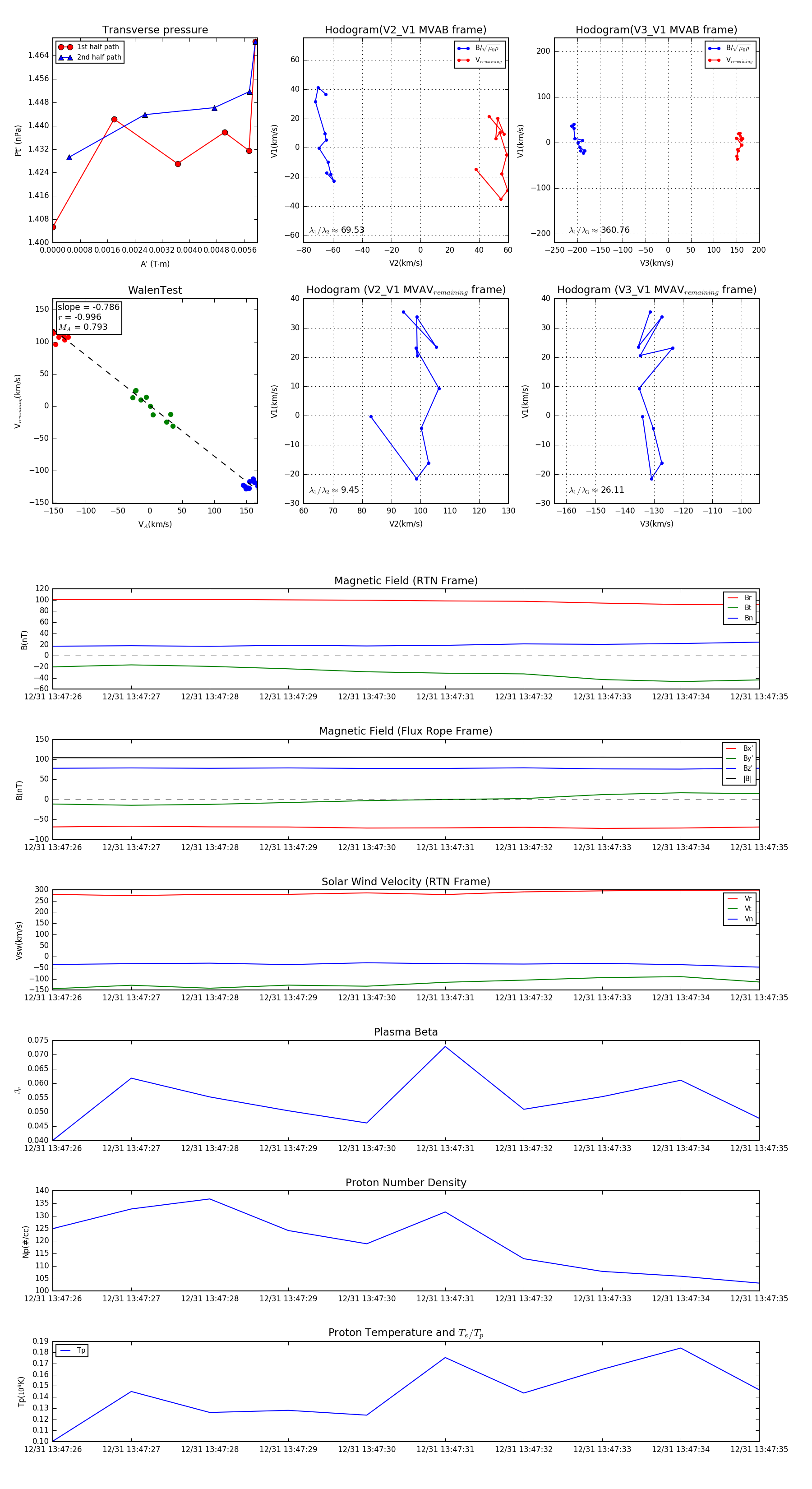
Flux Rope in 2023

Flux Rope Event 2023-12-31 13:47:26 ~ 2023-12-31 13:47:35 (10 seconds)


plot