HOME   LIST
‹–   –›

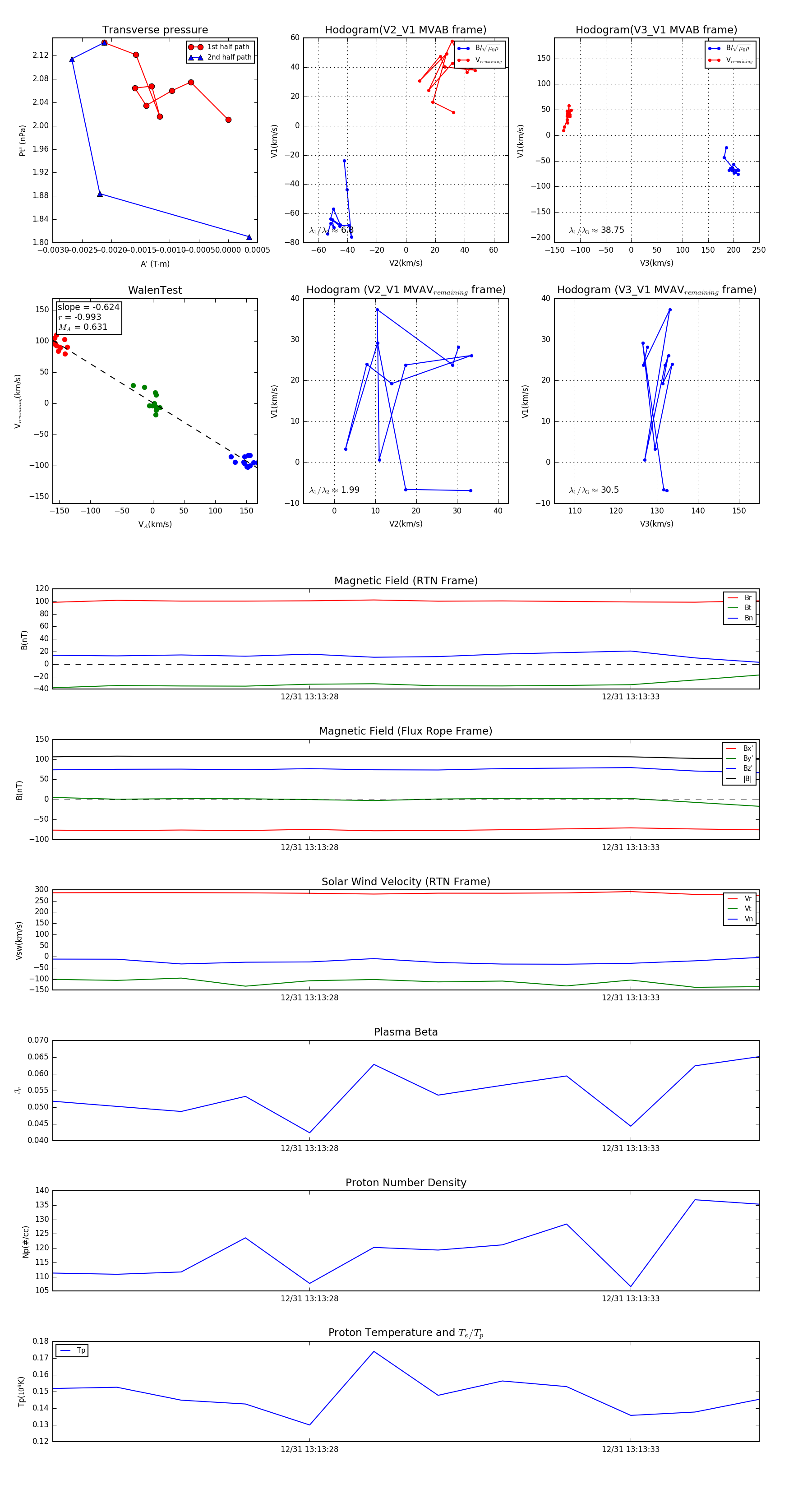
Flux Rope in 2023

Flux Rope Event 2023-12-31 13:13:24 ~ 2023-12-31 13:13:35 (12 seconds)


plot