HOME   LIST
‹–   –›

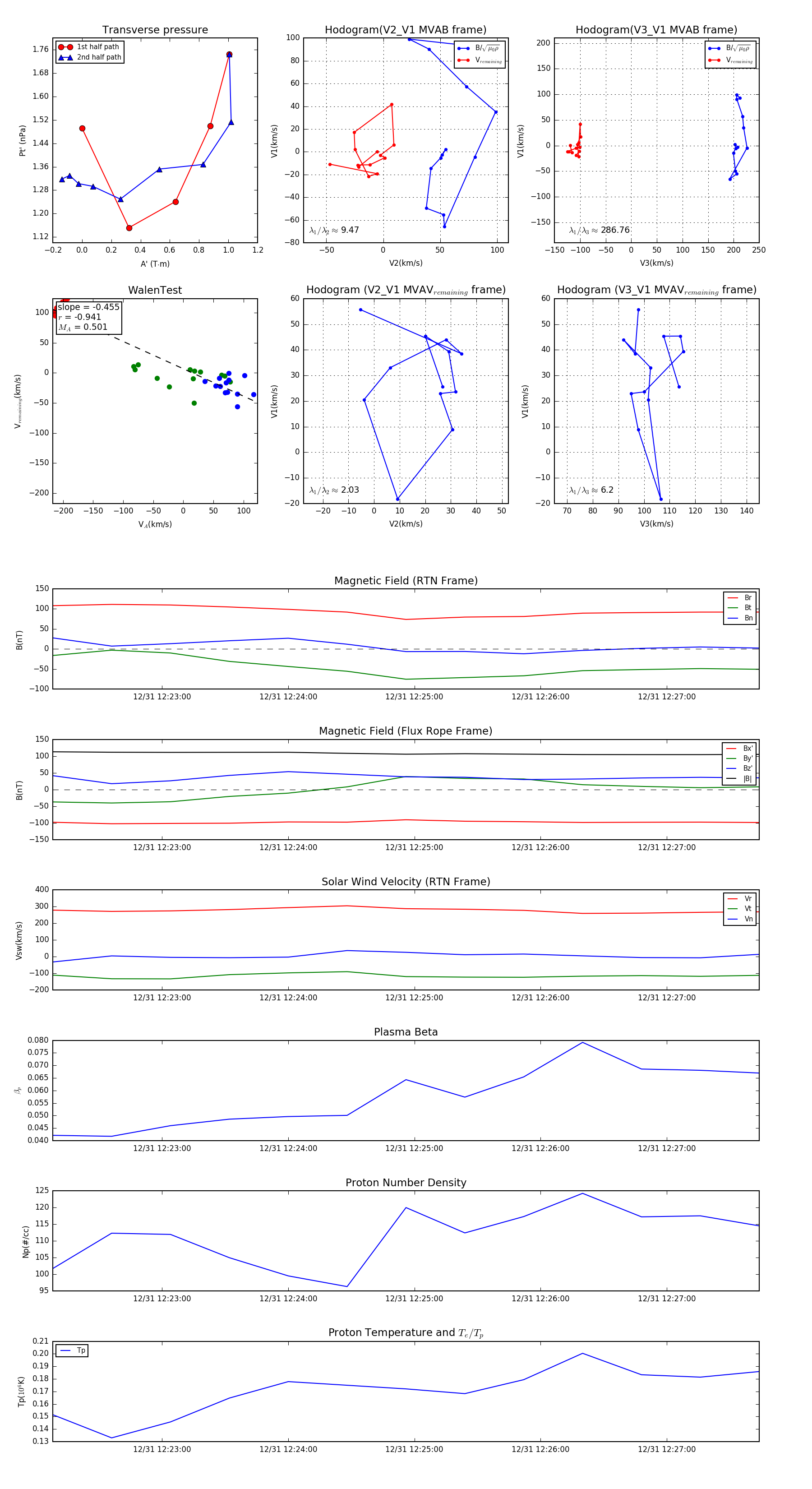
Flux Rope in 2023

Flux Rope Event 2023-12-31 12:22:08 ~ 2023-12-31 12:27:44 (337 seconds)


plot