HOME   LIST
‹–   –›

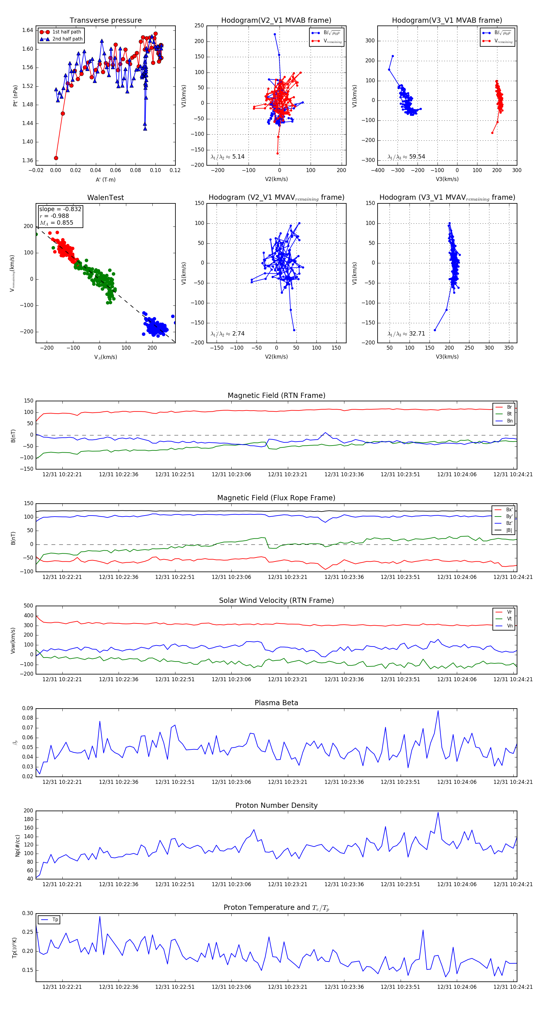
Flux Rope in 2023

Flux Rope Event 2023-12-31 10:22:14 ~ 2023-12-31 10:24:22 (129 seconds)


plot