HOME   LIST
‹–   –›

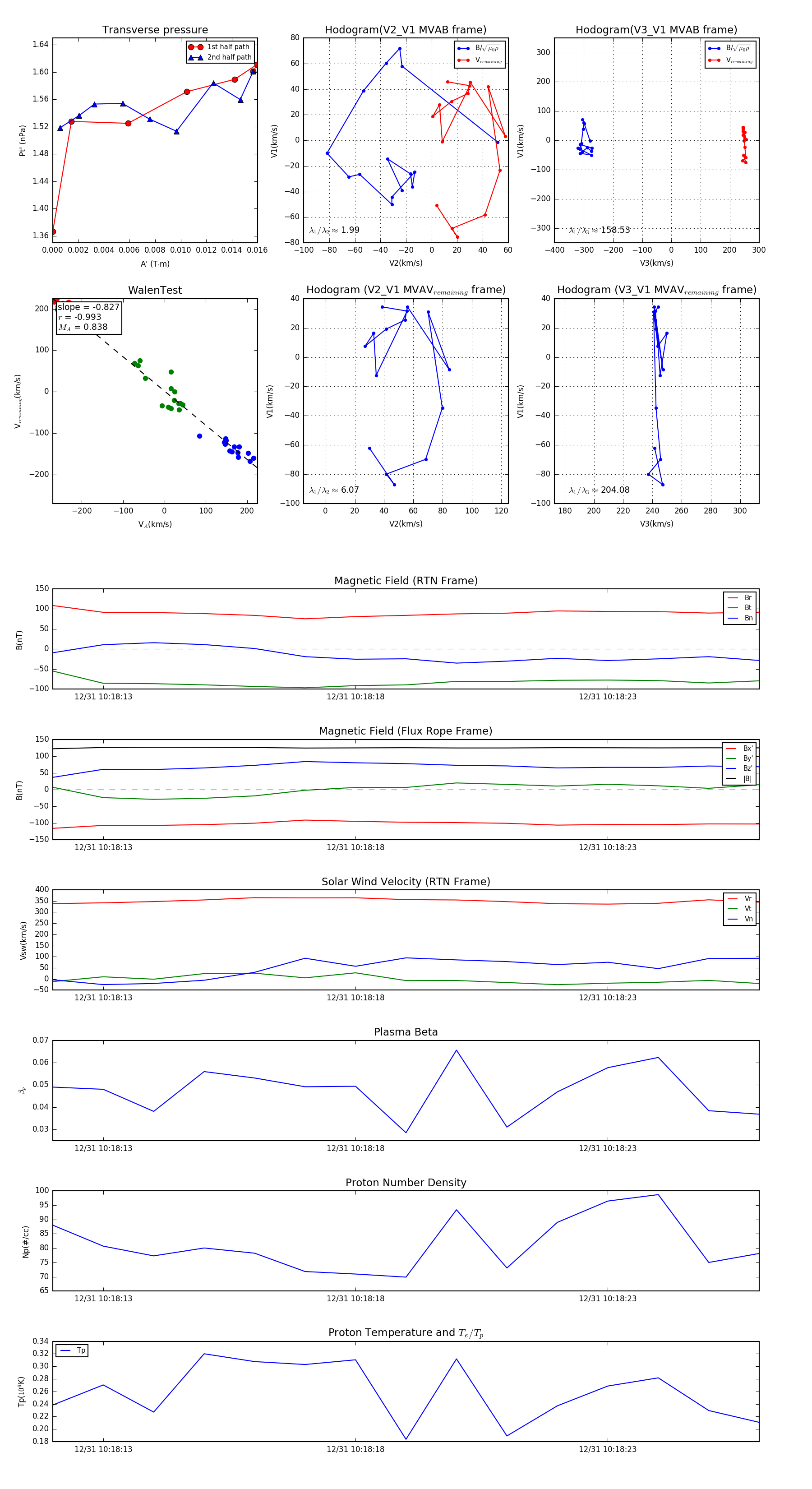
Flux Rope in 2023

Flux Rope Event 2023-12-31 10:18:12 ~ 2023-12-31 10:18:26 (15 seconds)


plot