HOME   LIST
‹–   –›

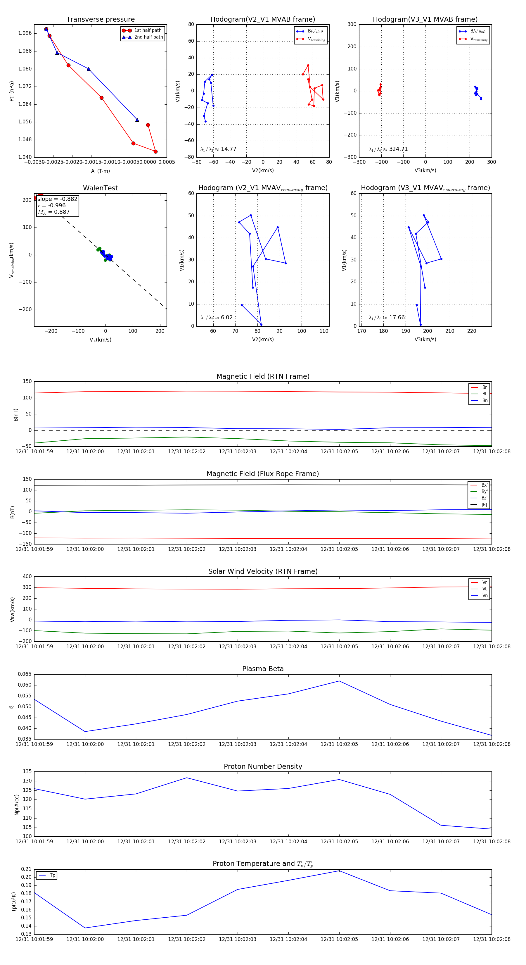
Flux Rope in 2023

Flux Rope Event 2023-12-31 10:01:59 ~ 2023-12-31 10:02:08 (10 seconds)


plot