HOME   LIST
‹–   –›

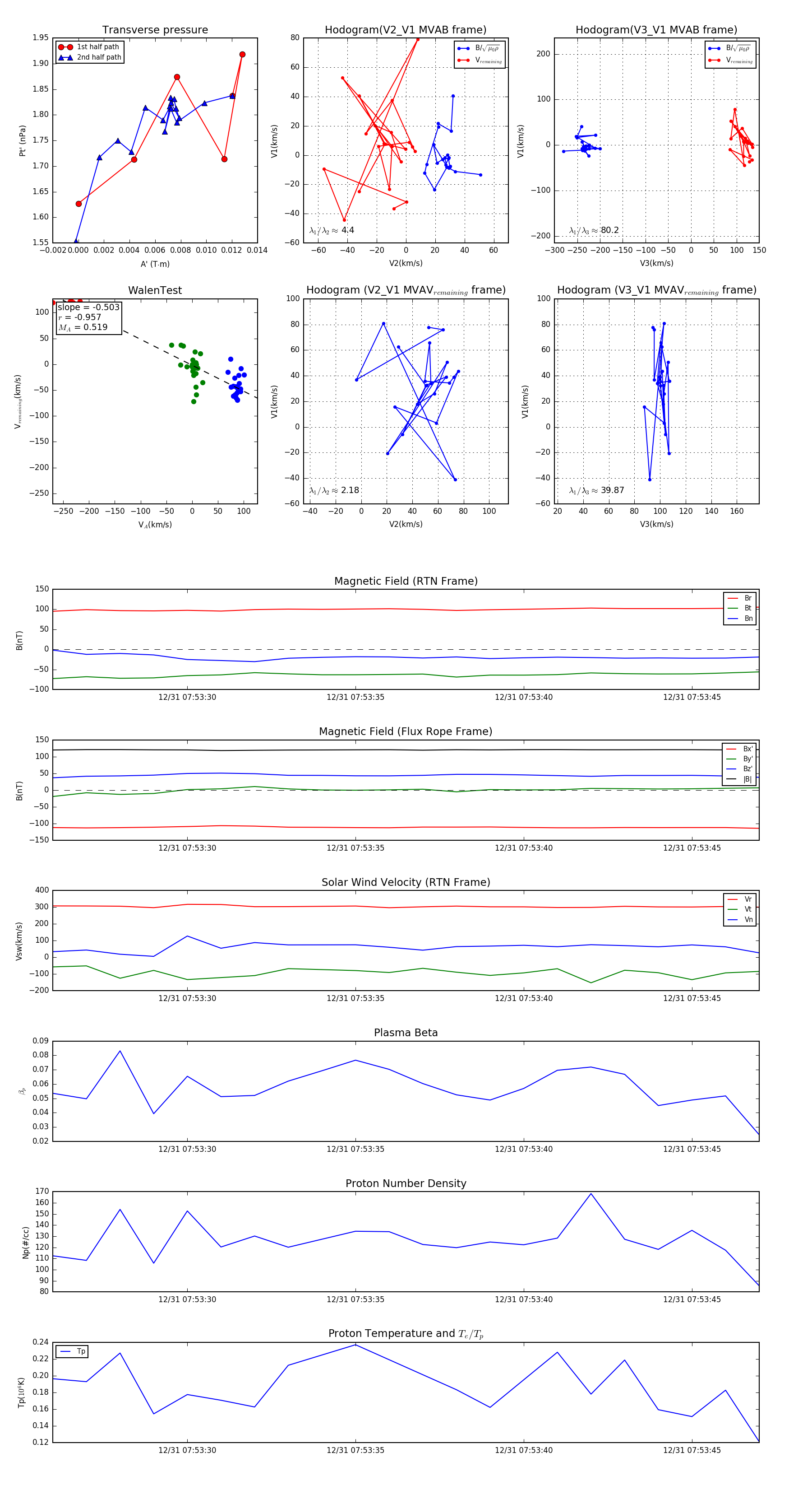
Flux Rope in 2023

Flux Rope Event 2023-12-31 07:53:26 ~ 2023-12-31 07:53:47 (22 seconds)


plot