HOME   LIST
‹–   –›

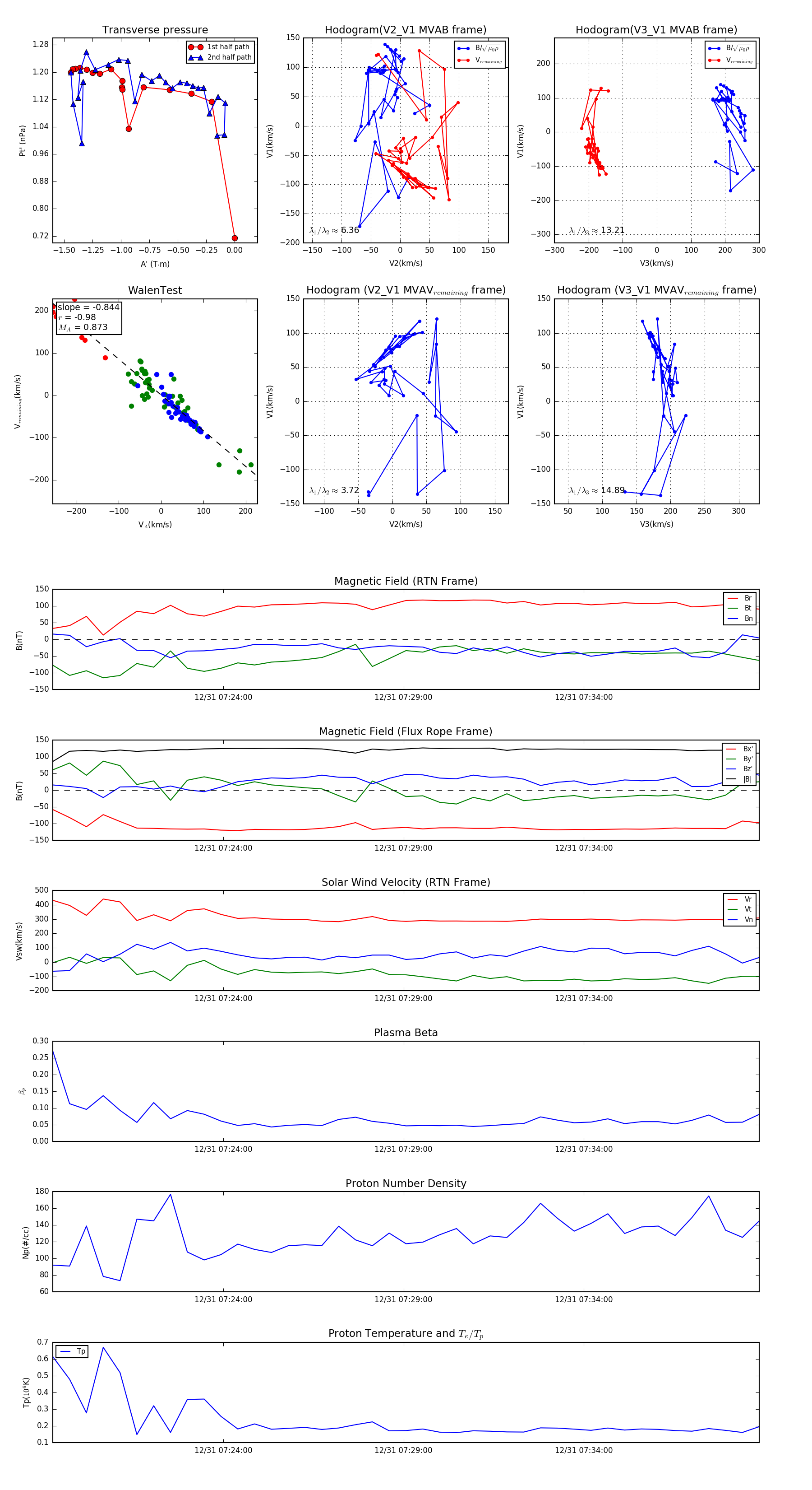
Flux Rope in 2023

Flux Rope Event 2023-12-31 07:19:16 ~ 2023-12-31 07:38:52 (1177 seconds)


plot