HOME   LIST
‹–   –›

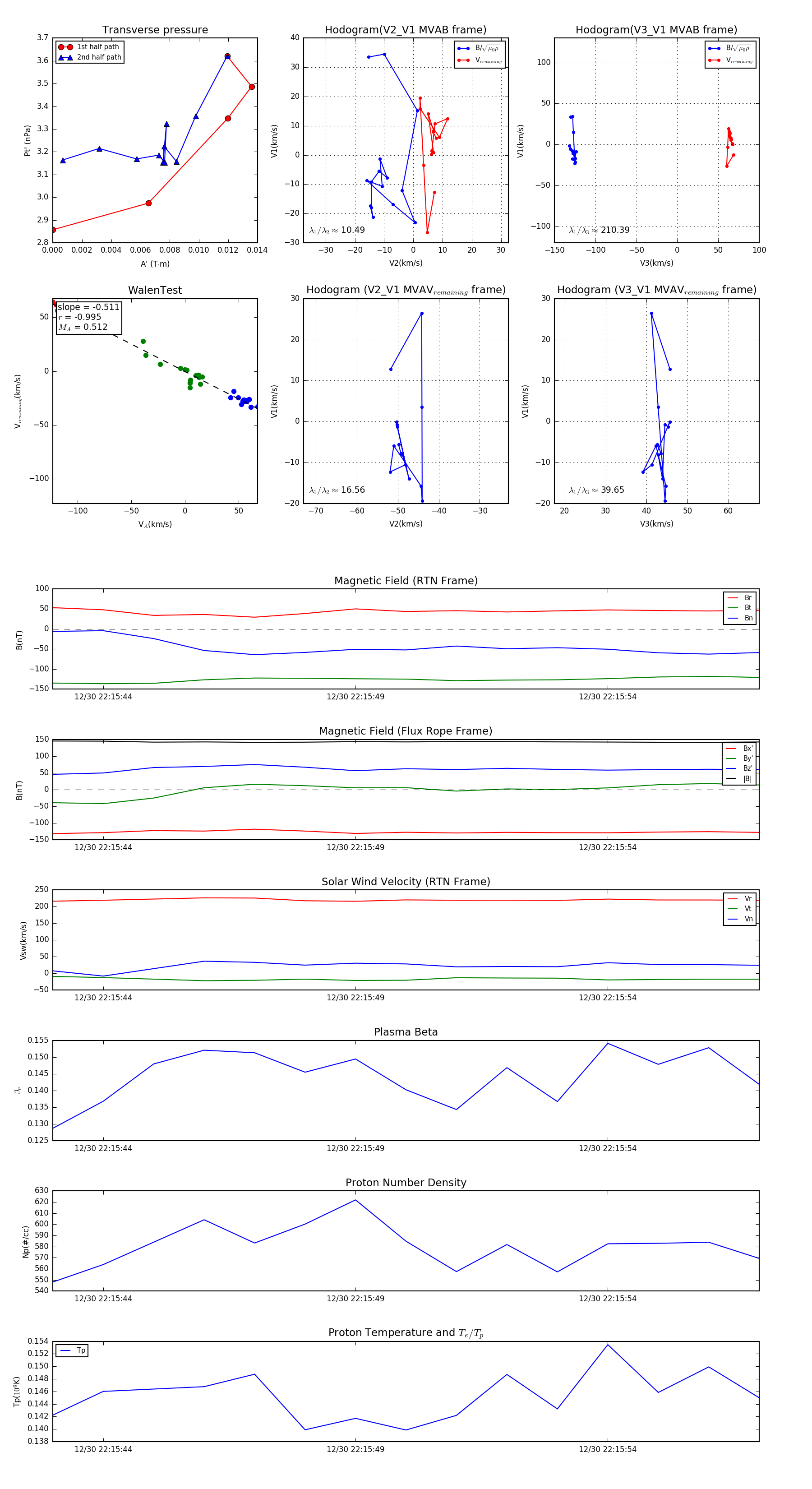
Flux Rope in 2023

Flux Rope Event 2023-12-30 22:15:43 ~ 2023-12-30 22:15:57 (15 seconds)


plot