HOME   LIST
‹–   –›

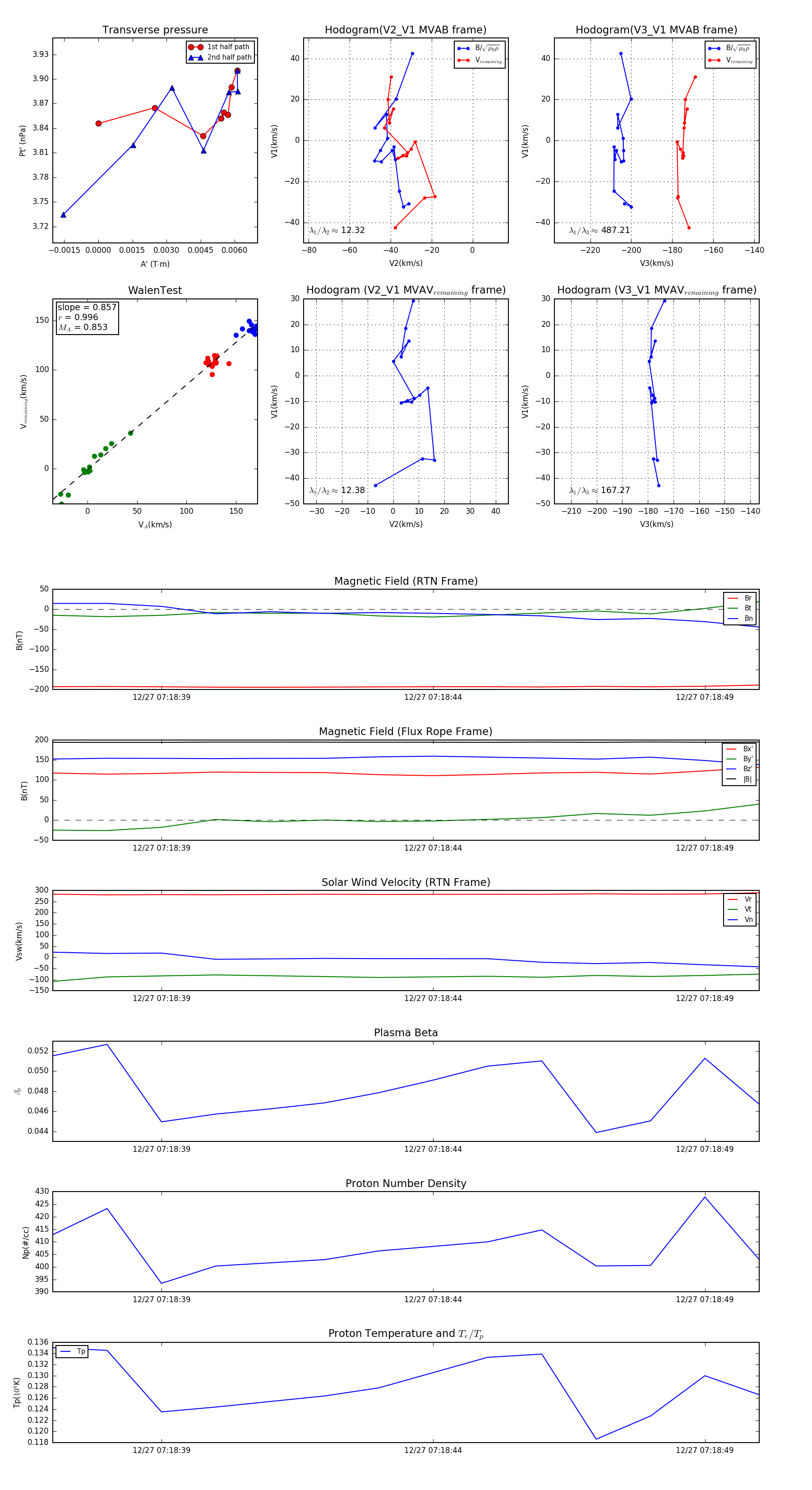
Flux Rope in 2023

Flux Rope Event 2023-12-27 07:18:37 ~ 2023-12-27 07:18:50 (14 seconds)


plot