HOME   LIST
‹–   –›

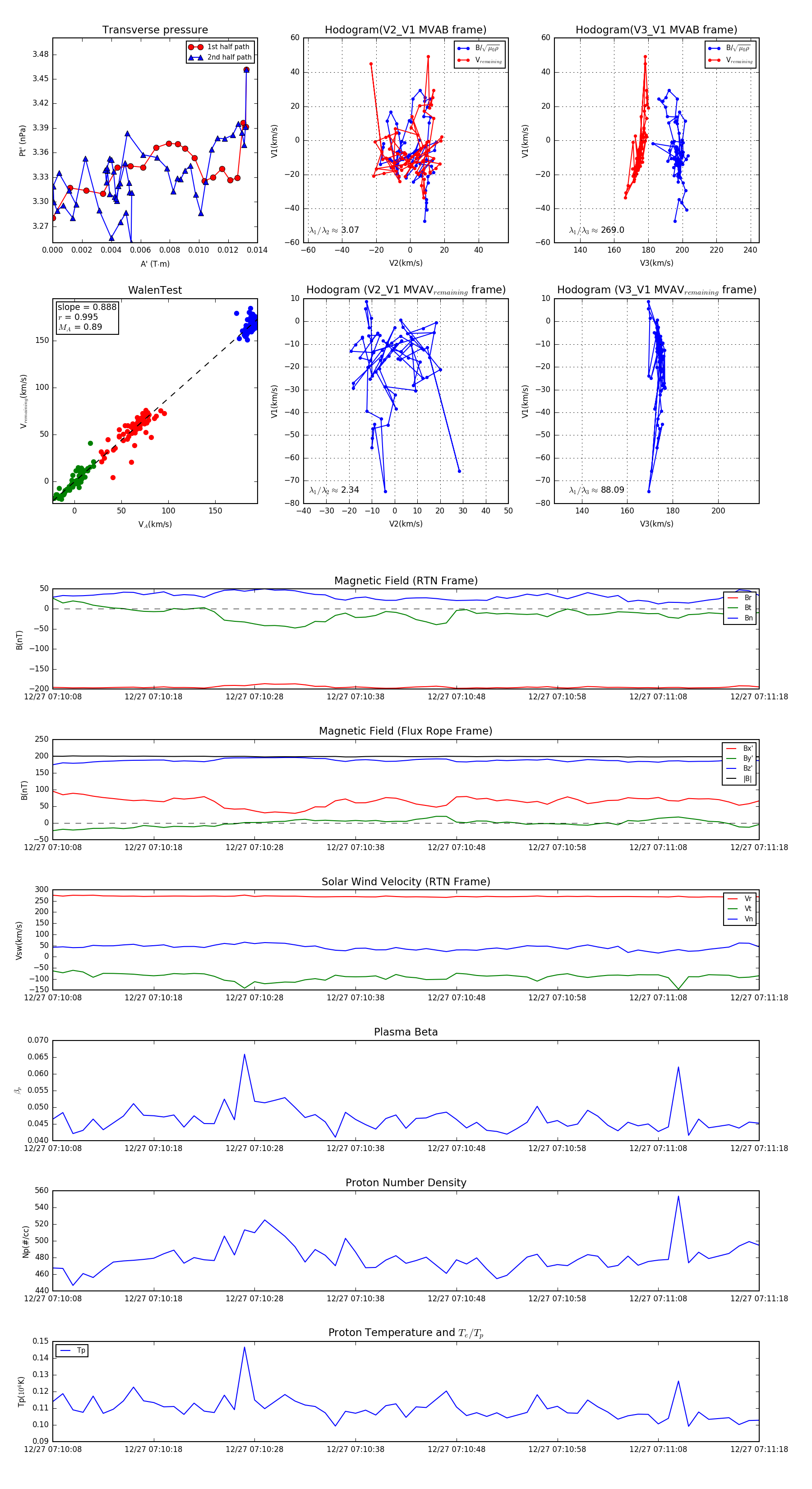
Flux Rope in 2023

Flux Rope Event 2023-12-27 07:10:08 ~ 2023-12-27 07:11:18 (71 seconds)


plot