HOME   LIST
‹–   –›

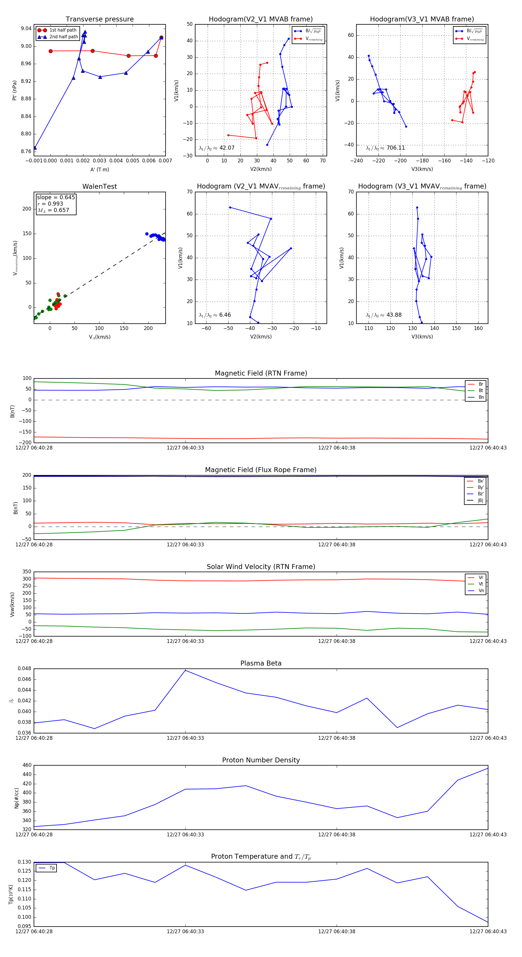
Flux Rope in 2023

Flux Rope Event 2023-12-27 06:40:28 ~ 2023-12-27 06:40:43 (16 seconds)


plot