HOME   LIST
‹–   –›

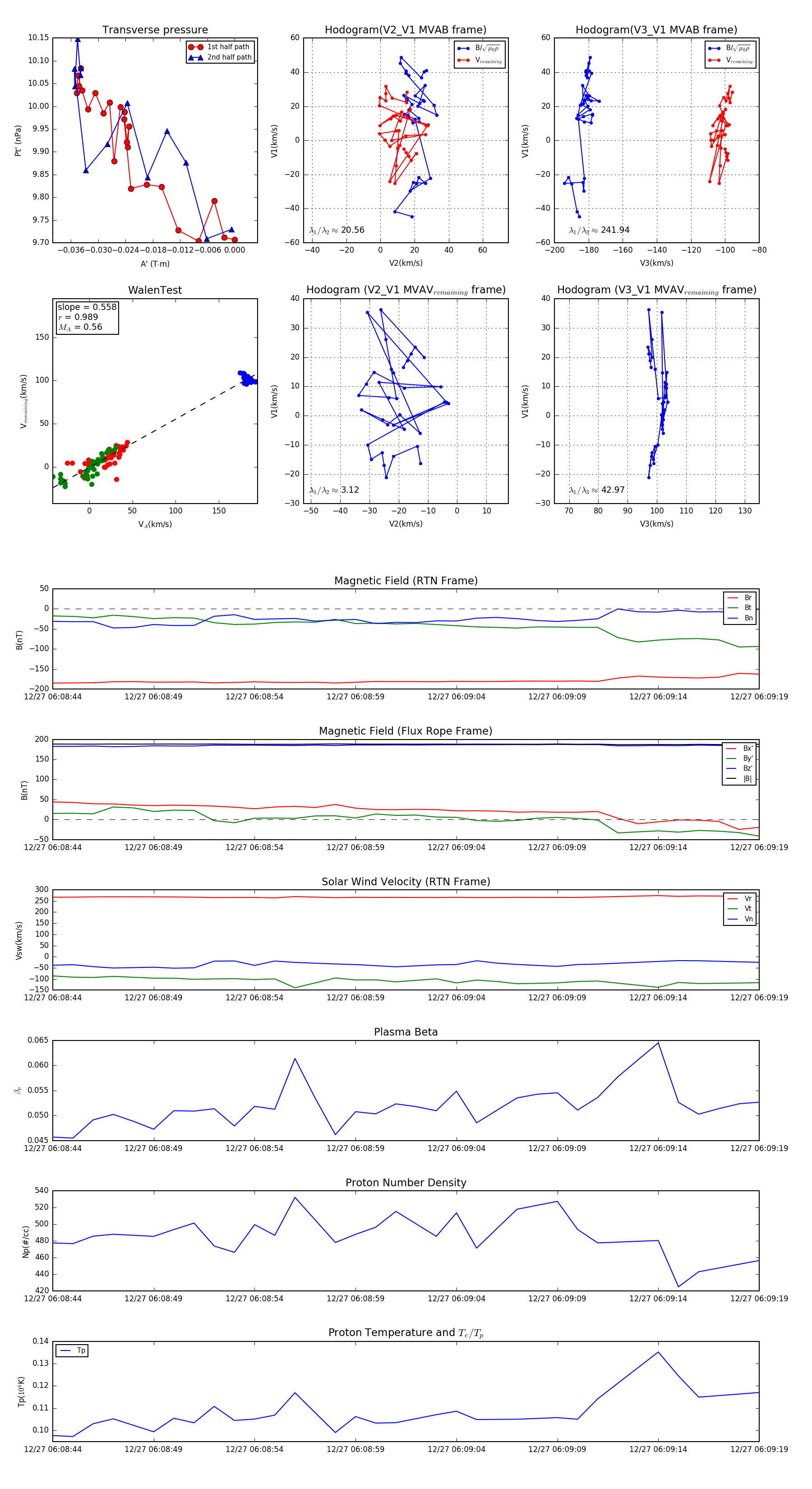
Flux Rope in 2023

Flux Rope Event 2023-12-27 06:08:44 ~ 2023-12-27 06:09:19 (36 seconds)


plot