HOME   LIST
‹–   –›

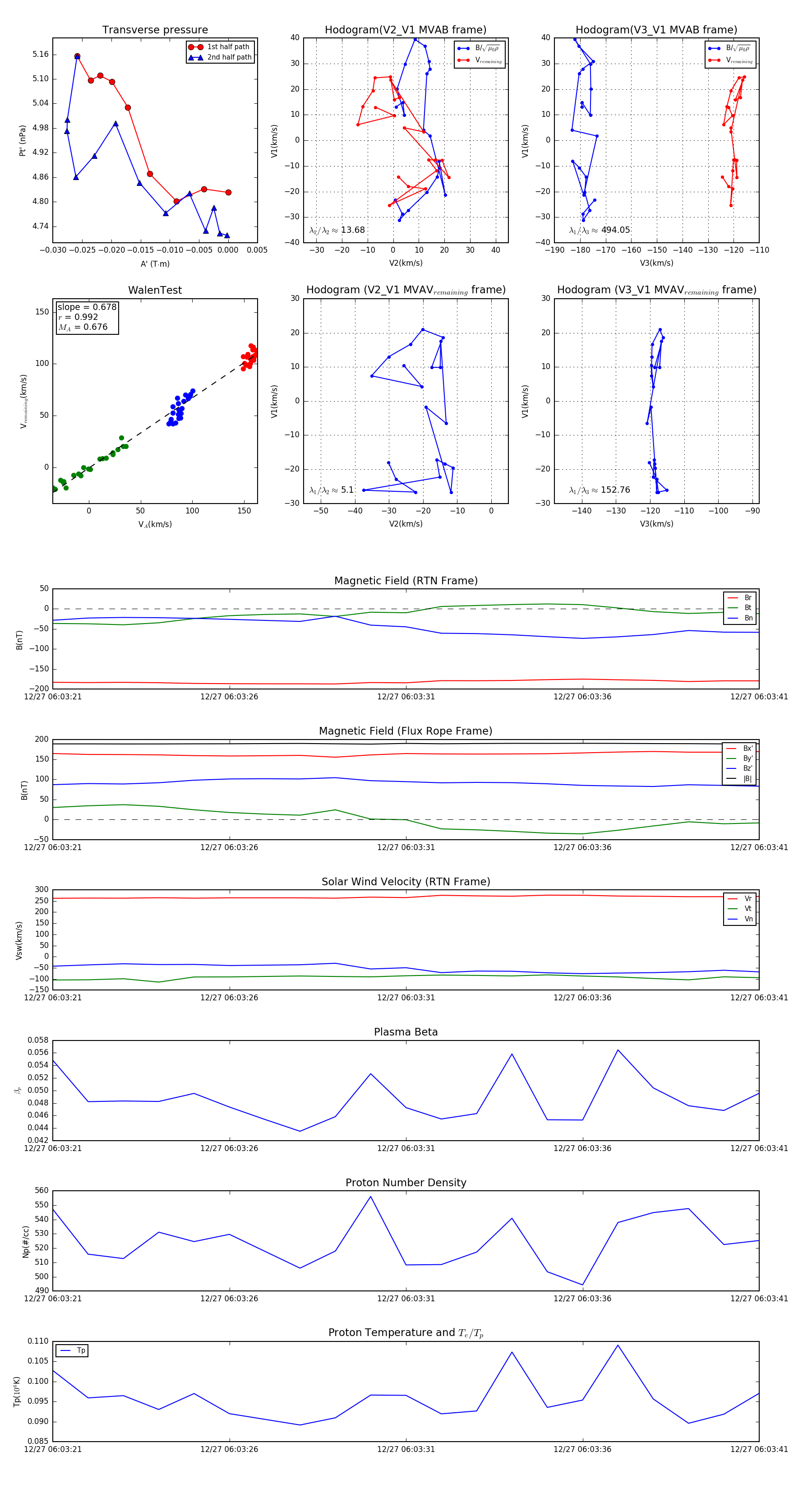
Flux Rope in 2023

Flux Rope Event 2023-12-27 06:03:21 ~ 2023-12-27 06:03:41 (21 seconds)


plot