HOME   LIST
‹–   –›

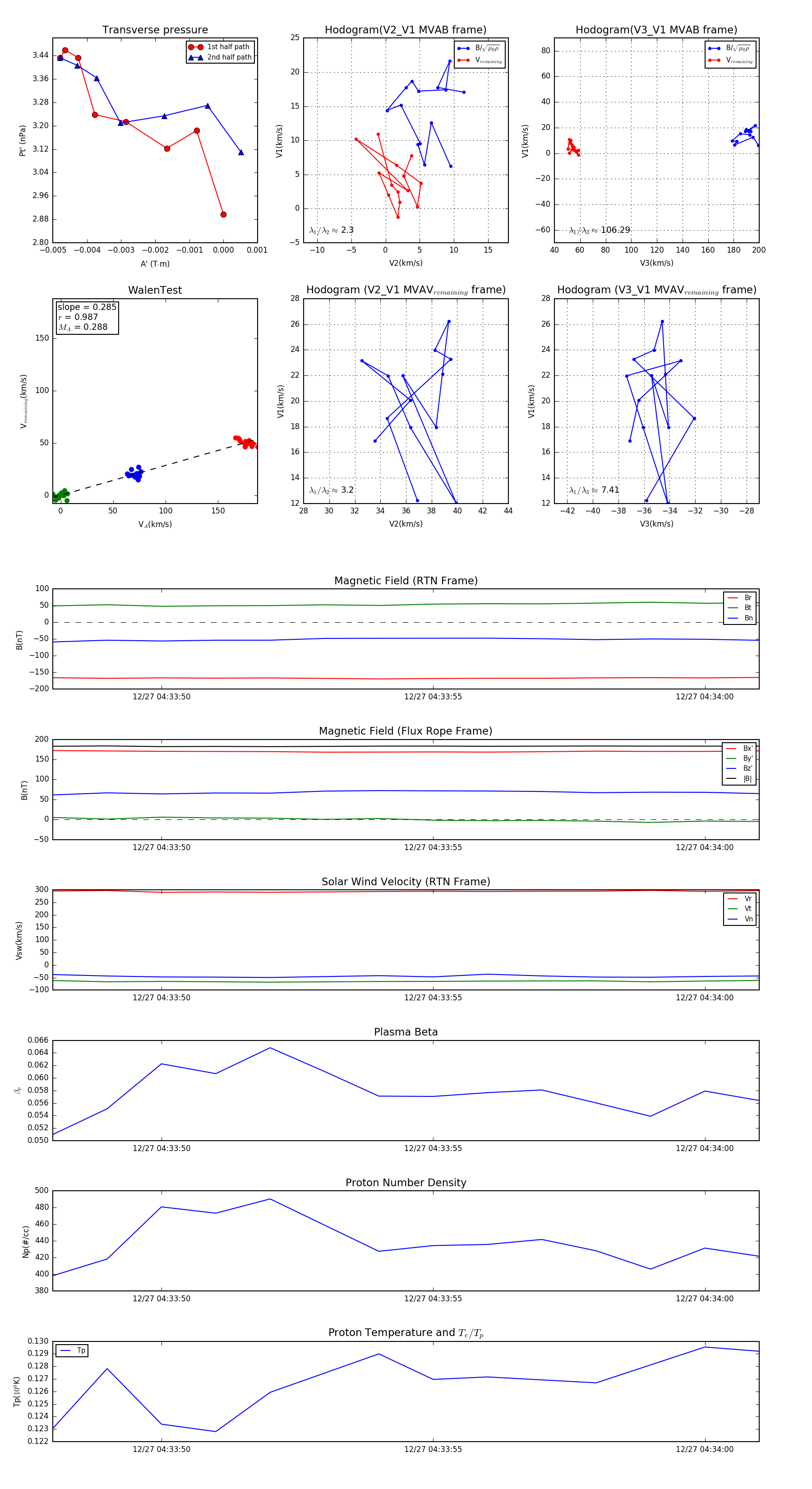
Flux Rope in 2023

Flux Rope Event 2023-12-27 04:33:48 ~ 2023-12-27 04:34:01 (14 seconds)


plot