HOME   LIST
‹–   –›

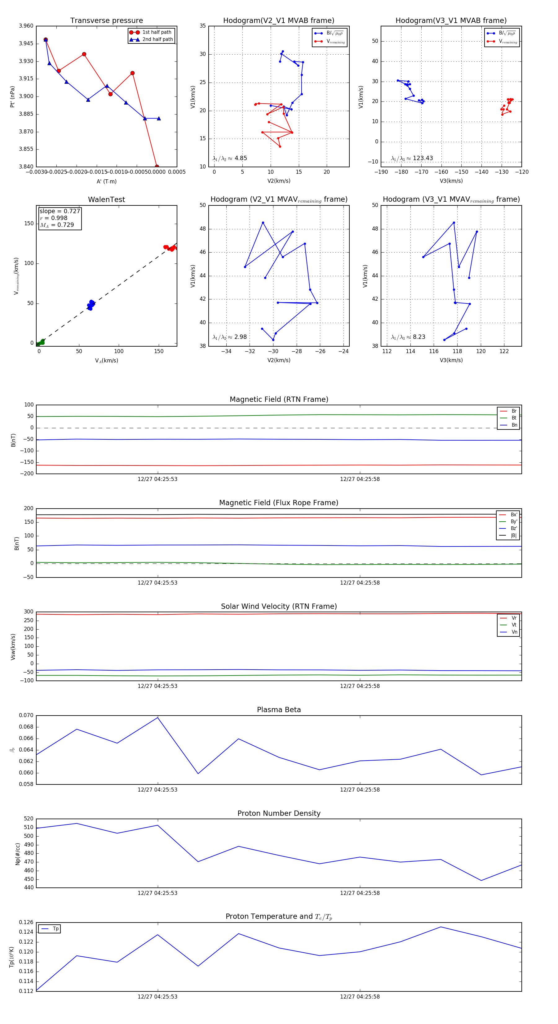
Flux Rope in 2023

Flux Rope Event 2023-12-27 04:25:50 ~ 2023-12-27 04:26:02 (13 seconds)


plot