HOME   LIST
‹–   –›

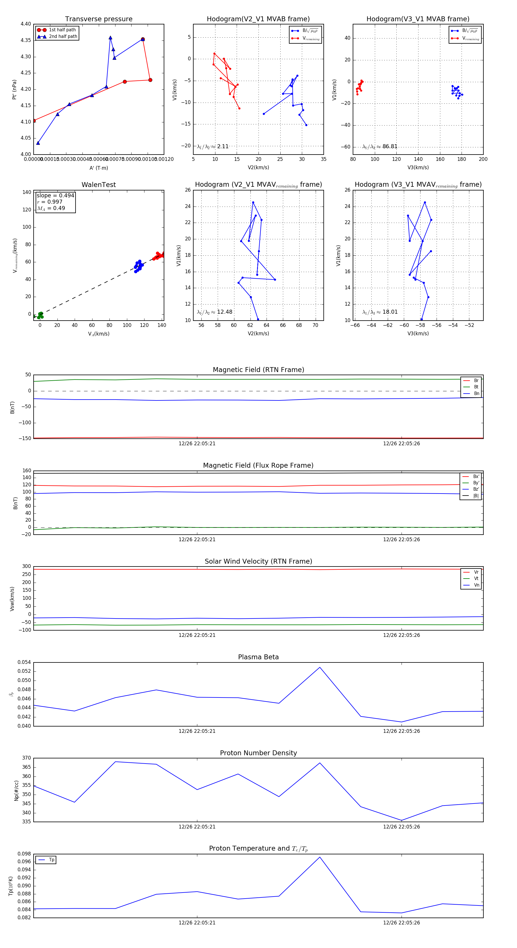
Flux Rope in 2023

Flux Rope Event 2023-12-26 22:05:17 ~ 2023-12-26 22:05:28 (12 seconds)


plot