HOME   LIST
‹–   –›

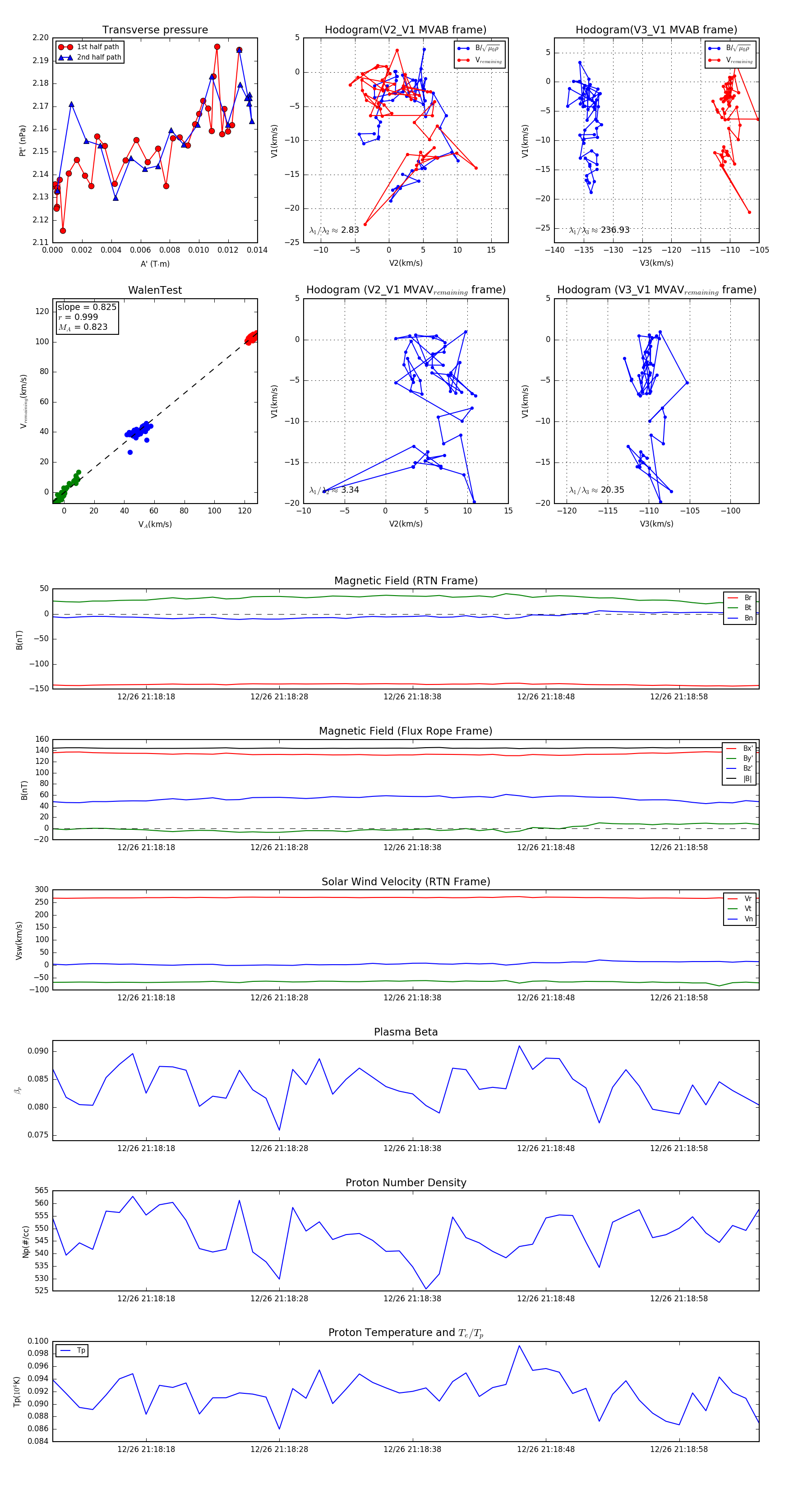
Flux Rope in 2023

Flux Rope Event 2023-12-26 21:18:11 ~ 2023-12-26 21:19:04 (54 seconds)


plot