HOME   LIST
‹–   –›

Flux Rope in 2023

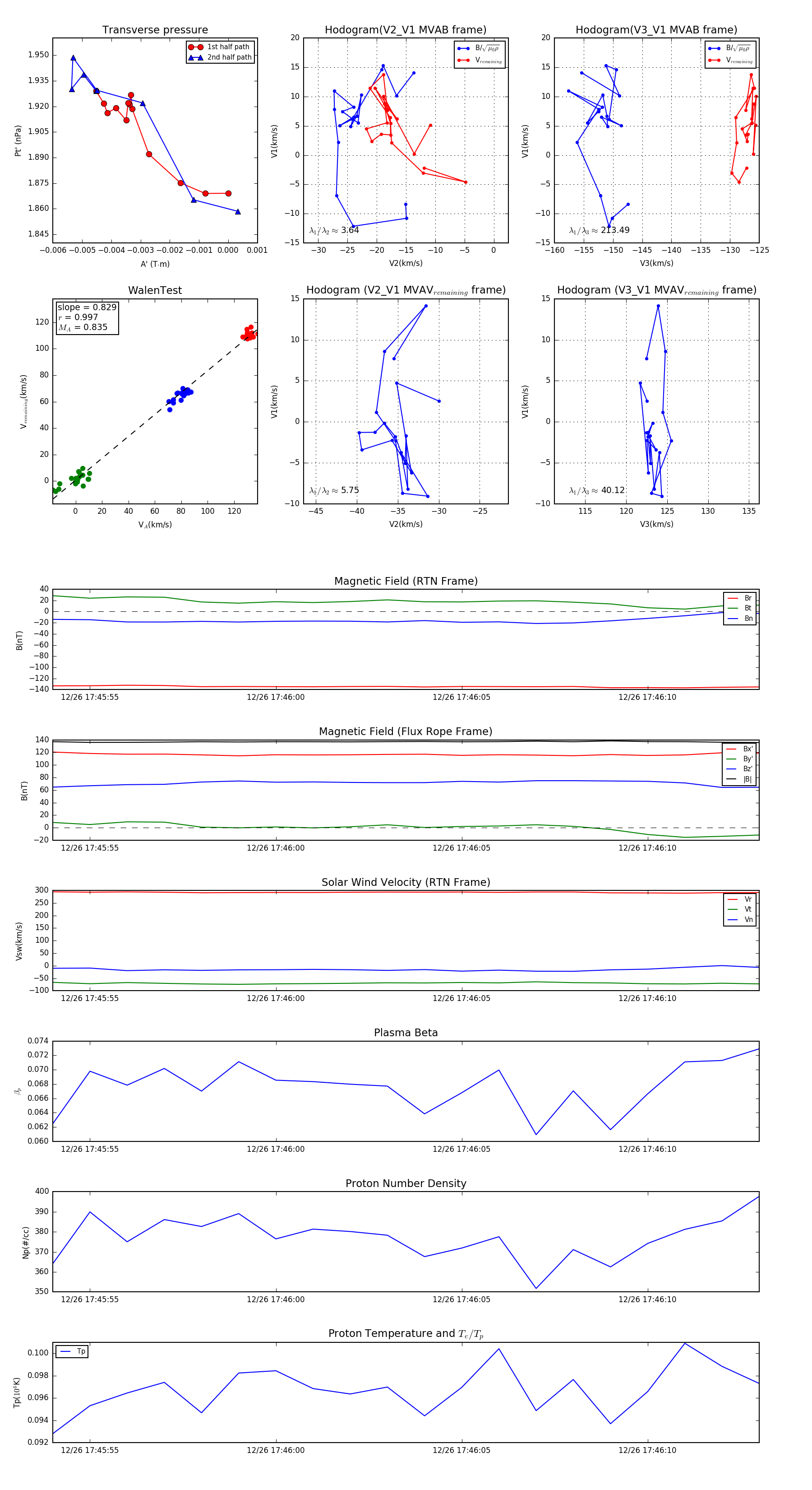
Flux Rope Event 2023-12-26 17:45:54 ~ 2023-12-26 17:46:13 (20 seconds)


plot