HOME   LIST
‹–   –›

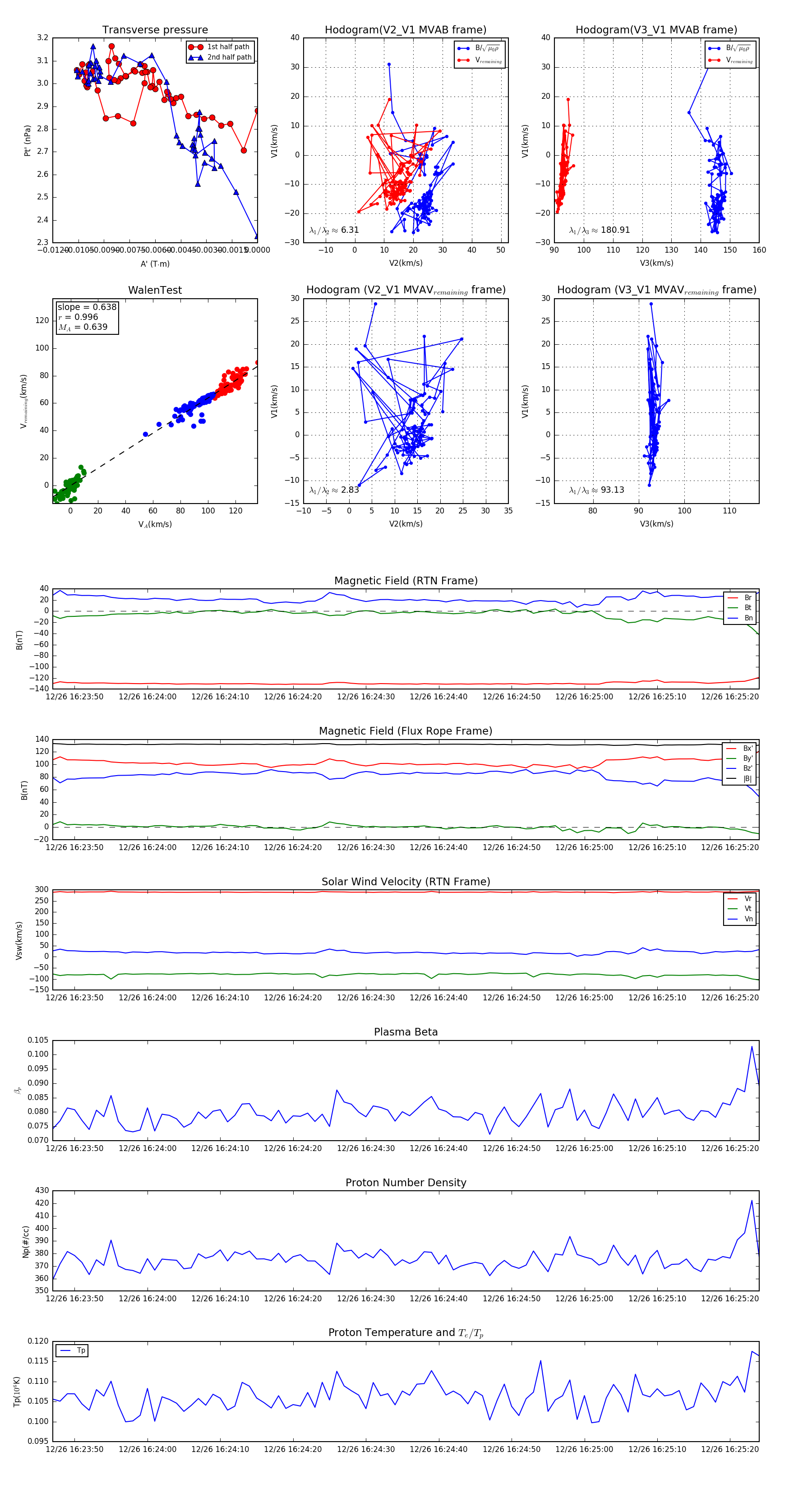
Flux Rope in 2023

Flux Rope Event 2023-12-26 16:23:47 ~ 2023-12-26 16:25:24 (98 seconds)


plot