HOME   LIST
‹–   –›

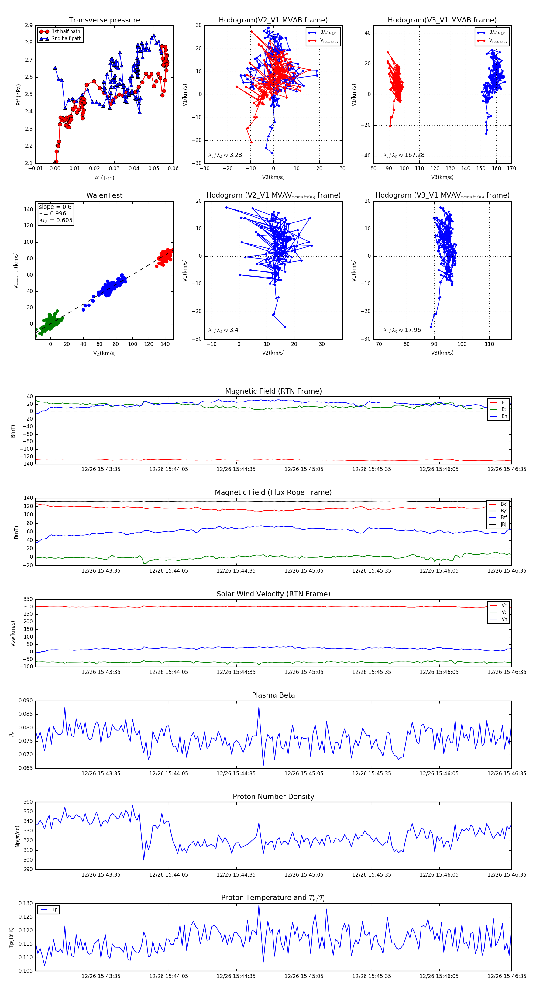
Flux Rope in 2023

Flux Rope Event 2023-12-26 15:43:06 ~ 2023-12-26 15:46:37 (212 seconds)


plot