HOME   LIST
‹–   –›

Flux Rope in 2023

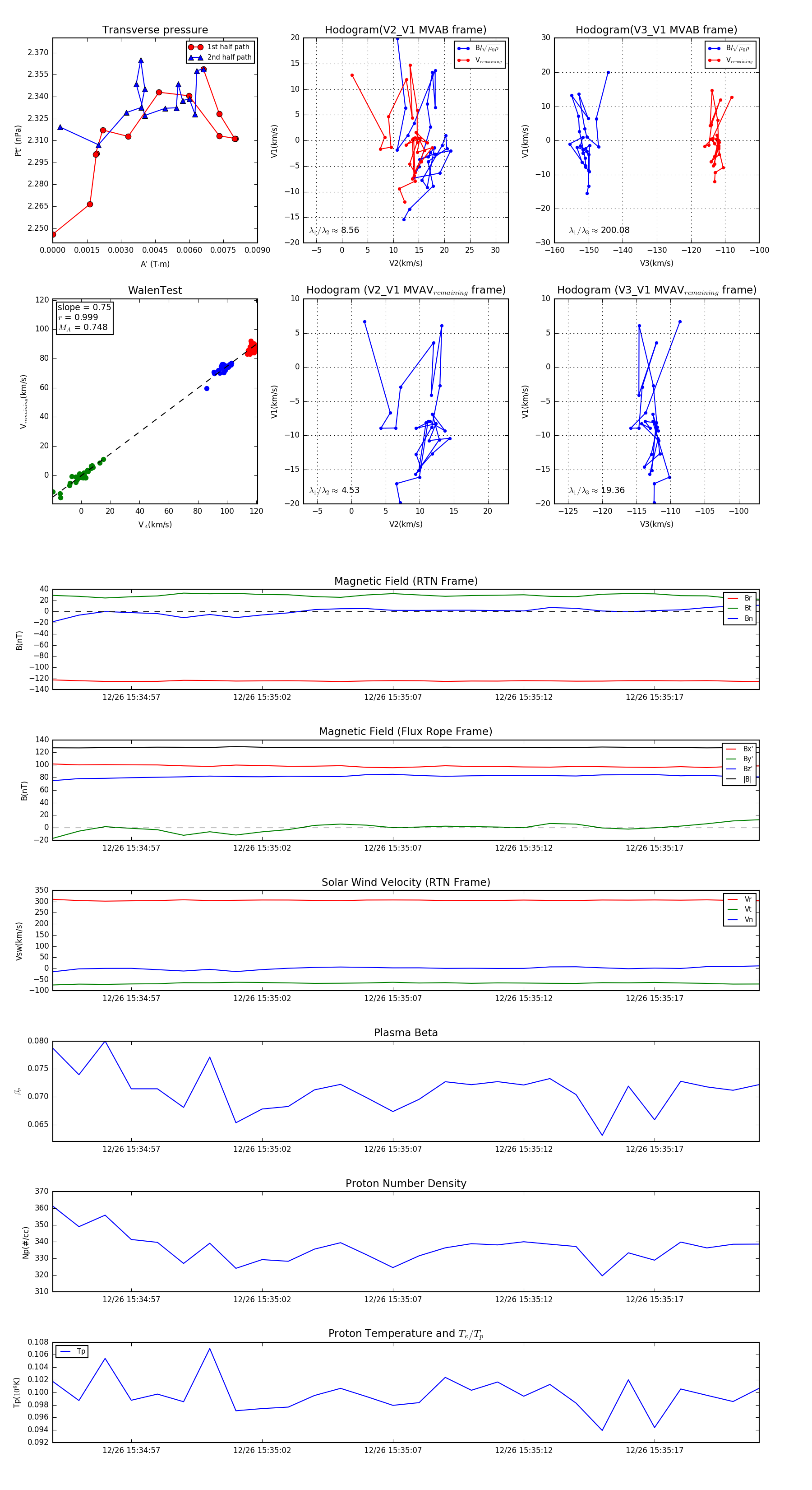
Flux Rope Event 2023-12-26 15:34:54 ~ 2023-12-26 15:35:21 (28 seconds)


plot