HOME   LIST
‹–   –›

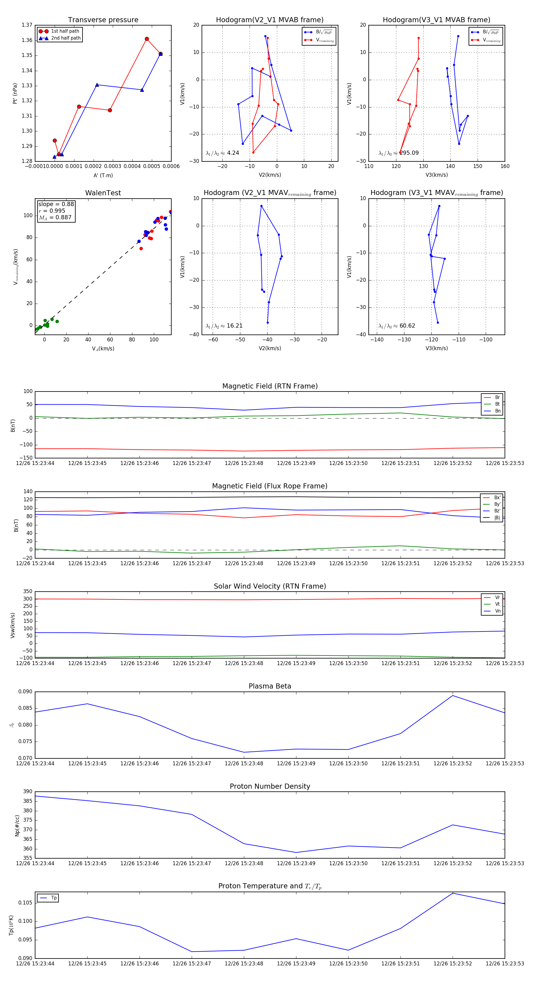
Flux Rope in 2023

Flux Rope Event 2023-12-26 15:23:44 ~ 2023-12-26 15:23:53 (10 seconds)


plot